
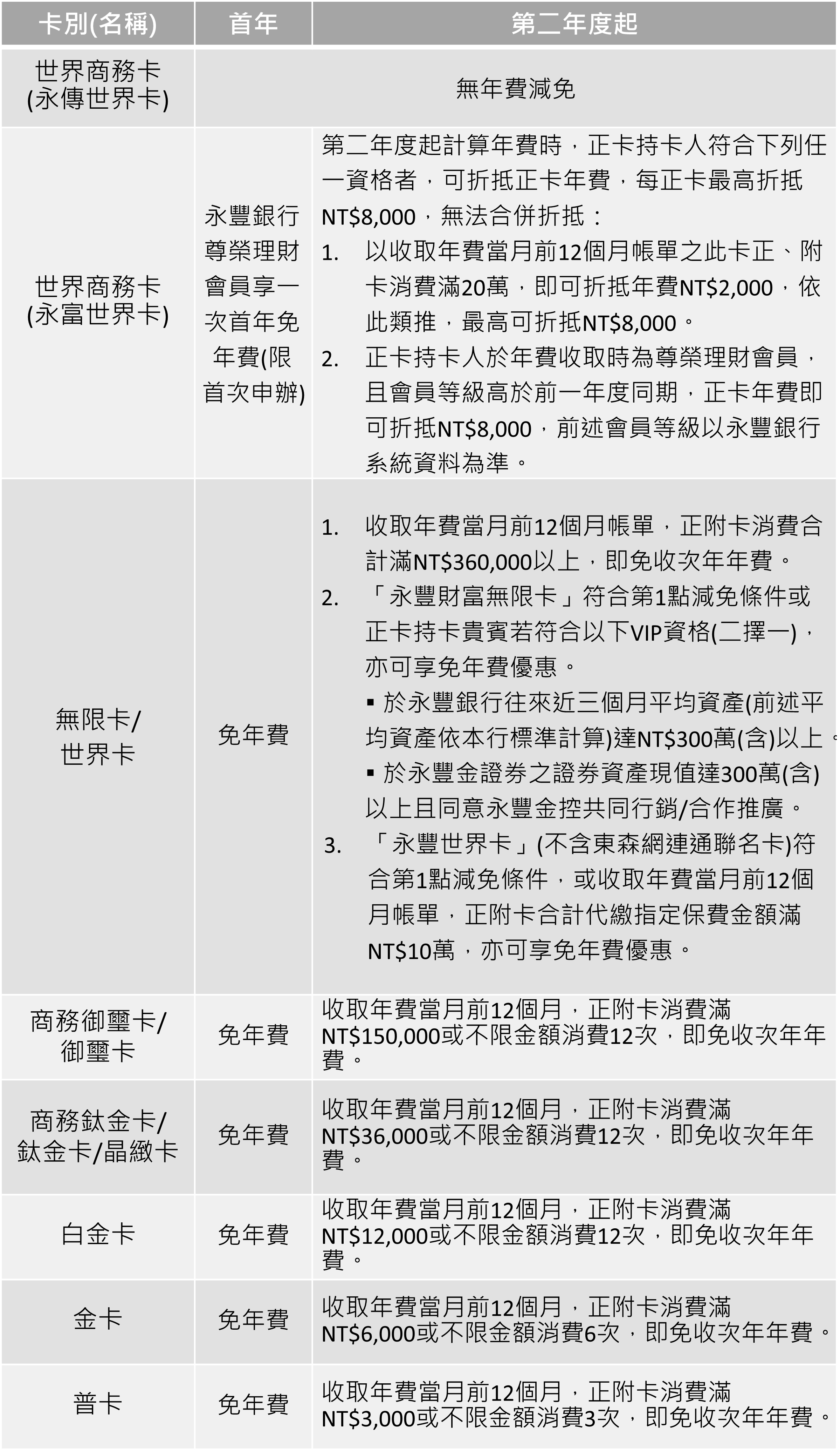
永豐各等級卡片年費

- 信用卡年費係銀行提供信用卡發卡與管理等金融服務所收取之服務對價。且本行亦依金融消費者保護法第10條、信用卡業務機構管理辦法第40、45條規定,將相關費用及計收方式於信用卡申請文件、約定條款及官方網站中向客戶揭露。
- 按統一發票使用辦法第4條第23款規定,銀行業得免開立統一發票。本行會依法將該筆信用卡年費收入合併於當期營業額,並向稽徵機關申報繳納營業稅。如信用卡持卡人有報帳或特殊證明需求,可逕洽本行客服中心(電話:02-2528-7776)申請開立收據。
年費減免辦法
- 首年:免年費,附卡6張以內免年費。(永傳世界卡/永富世界卡除外)
- 電子或行動帳單專屬優惠:申請信用卡電子或行動對帳單且取消實體帳單,於電子或行動帳單申請期間,正、附卡皆享免年費之優惠。(電子/行動帳單免年費優惠不適用世界商務卡/世界卡/無限卡等級卡別)
- 申請行動/電子帳單 請按此>
- 行動/電子帳單規範 請按此>
- 永豐銀行信用卡Visa/MasterCard/JCB,各等級卡別免年費優惠辦法如下:
※永傳世界卡2026年年費優惠禮遇,請詳永傳世界卡>「年費及卡片說明」。
※永富世界卡2026年年費優惠禮遇,請詳永富世界卡>「年費說明」。
※世界卡/無限卡等級卡片,無消費次數門檻,持卡人須達成消費金額始可減免次年年費。
※其餘等級卡片,年消費次數或消費金額擇一達成,即可減免次年年費。
注意事項
- 當月前12個月帳單消費金額統計項目除年費、利息、違約金等非消費類金額不計入外,其餘消費皆納入計算。若為分期消費則以當月帳單入帳分期金額為計算。
- 各信用卡產品之年費優惠期間請參照產品網頁訊息為準。