永豐銀行重視您的隱私權,為了使您更易於瞭解永豐銀行對您到訪本網站提供個人資料時,所採取之使用及保護個人資料政策,在本網站首頁即可連結到本『隱私權保護聲明』。
遵守『個人資料保護法』以維護客戶資料的安全性、完整性及正確性及確保資料使用合目的性,並發展和實施個人資訊管理系統以讓政策落實,是永豐銀行對您的承諾。
您可在網上註冊為永豐銀行之線上客戶或申請授信或其他金融服務,永豐銀行將請您於線上提供個人資料(諸如地址、電子郵件信箱、電話號碼、傳真號碼,身分證字號,往來銀行資料、信用卡資料、一般背景及客戶辨識資料等)。此外,永豐銀行也會在前述目的存續期間保留您在本網站瀏覽或查詢時,伺服器自行產生的相關紀錄(包括但不限於您使用設備的 IP 位址、使用的瀏覽器、使用時間、瀏覽及點選資料紀錄等),並確保及時與適當的處置。
提醒您:與本網站連結的其他網站,可能也會蒐集您個人的資料,當您主動提供上述個人資料給其他網站時,這些網站有其各自的隱私權保護政策,本網站隱私權保護政策不適用於前揭其他網站資料處理措施。
永豐銀行對客戶個人資料的蒐集與處理、利用範圍(包含但不限於自動化決策,即剖析和涉及邏輯上有意義的資訊),均依蒐集時所說明之特定目的(包含但不限於申辦永豐銀行金融商品、參加本網站抽獎活動或市場調查分析)及利用範圍內,並符合『個人資料保護法』及相關法律之規定,僅於必要範圍、與蒐集之目的具有正當合理之關聯內進行蒐集、處理、利用。 除法律或中央主管機關另有規定,或依您與永豐銀行間有關本網站使用之相關約定或其他永豐銀行與您所簽訂之契約規定外,非經您同意或是授權(若您是未成年人,則須再經法定代理人同意或授權),永豐銀行將不會向任何第三人揭露(共享、出售或洩露)您提供予永豐銀行的個人資料。 若永豐銀行將您所提供的個人資料與本隱私權聲明所列之機構或人士以外之第三者分享時,永豐銀行會在資料蒐集或傳輸之前向您明確告知將與永豐銀行共享您資料的對象並於取得您同意後為之。永豐銀行會以書面要求他們必須遵守永豐銀行的隱私權保護規定。
為避免未經授權人士接觸到您的個人資料,永豐銀行已制訂一套安全防護控管原則,以確保您線上提供之個人資料之正確及合法使用。 永豐銀行只准許受過客戶資訊處理訓練課程並經授權的職員方能接觸客戶之個人資料,維持所處理個人資料類別清單,確認對個人資訊管理系統有特定職責且承擔責任的人員,並將個人資料之蒐集、處理及利用之軌跡詳細記錄及留存,作為管控個人資料安全之措施,違反永豐銀行隱私權保護規定之職員將受到處分。
基於業務與風險管理之用途,永豐銀行有可能將您所提供之個人資料提供給財團法人金融聯合徵信中心、財團法人中小企業信用保證基金、票據交換所、聯合信用卡處理中心、財金資訊股份有限公司、受讓、參貸(或擬受讓、參貸)永豐銀行債權債務之人,或其他國內外金融事務處理相關機構。永豐銀行將依個人資料保護法之規定,於營業登記項目或章程所定業務範圍內,或為特定目的,蒐集、處理及利用您提供予永豐銀行之個人資料。永豐銀行承諾,於踐行本聲明所訂定之相關規定前,永豐銀行不會將個人資料提供予上述任何單位,特別是位於國外者。
為提供更優質、更個人化的服務、方便您參與個人化的互動活動,以及永豐銀行為了解及管理本網站使用情形(包括但不限於分析訪客人數、網站流量、使用者分布、產品/服務關注度、活動行為及使用模式)、提昇本網站服務品質、提供符合您需求或興趣偏好之客製化行銷資訊或廣告並追蹤其成效等類似目的,永豐銀行將自行或透過合作廠商運用Cookies、信標(Web beacon、Beacon API等,以下同)或其他類似技術之工具(以下合稱標記工具)來記錄、存取及蒐集您的線上行為資料及位置資訊。如果瀏覽器、安裝的程式或裝置允許,您可隨時阻止、刪除或停用標記工具,例如在瀏覽器設定中選擇修改對Cookies的接受程度(設定方式請參考下方說明),包括接受所有Cookies、設定Cookies時得到通知、拒絕所有Cookies等三種。惟如果您選擇拒絕所有的標記工具,您可能無法使用部分個人化服務,或是參與部分活動。
線上行為資料包括當您訪問本網站、其他網站及社群媒體平台(不論是否與本網站相連結者)所為網路行為而產生之資訊(包括但不限於IP位址、Cookie ID與其內容、唯一識別碼、網域名稱、裝置資訊、使用時間、瀏覽器類型、語言設定、地理位置、作業系統、伺服器紀錄、網頁搜尋/瀏覽/點選紀錄及使用模式與資訊或經合作廠商以其名義取得前開資料分析歸納而成標籤等類似資料)。
前述線上行為資料,將於前開目的存續期間內供永豐銀行、永豐銀行之母公司及其所屬子公司及因前開目的作業需要所委託處理之第三方或合作廠商,採自動化或非自動化之方式於國內外進行蒐集、處理、國際傳輸及利用,但未經您同意前,僅得於其國內外所在地進行不具可識別個人資料之蒐集、處理、國際傳輸及利用,僅於個人資料受到適當保護時才傳輸至國境以外。
提醒您:當您訪問或瀏覽使用其他網站與社群平台時,該網站可能蒐集您的資料,您將受其他網站各自的隱私權保護政策拘束,永豐銀行不對其他網站行為負責。
如您欲停止使用 Cookies 或其他類似技術之工具,您可隨時自行更改瀏覽器、安裝程式或變更裝置之設定(設定方式請參考下方說明)。如您選擇拒絕Cookies或其他類似技術之工具,您將可能無法使用永豐銀行網站或 APP 部份個人化服務,或是參與部份線上活動。若需變更Cookies設定,請參考各瀏覽器的官方說明:
‧ Google Chrome
‧Internet Explorer
‧Mozilla Firefox
‧Apple Safari
永豐銀行的網站、產品、應用軟體及服務可能連結至第三方網站、產品或服務。永豐銀行亦可能使用或提供第三方產品或服務,例如:第三方的購物券優惠資訊、投放促銷資訊或廣告、網際網路瀏覽軌跡及位置資訊。第三方可能蒐集包括但不限於位置資料或詳細聯絡資料等資料,建議您瞭解下列第三方的隱私權政策:
‧Appier隱私權政策
‧Bridgewell隱私權政策
‧Google隱私權政策
‧Yahoo隱私權政策
‧Facebook隱私權政策
‧Line隱私權政策
‧Apple隱私權政策
‧Vpon隱私權政策
本網站絕對不會任意出售、交換、出租或以其他變相之方式,將您的個人資料揭露予其他團體或個人,特別是位於國外者。惟屬於下列各項情形,且於符合法令規範時,永豐銀行會將本網站所蒐集之您的個人資料提供予第三者。
‧ 經過您的事前同意或授權允許時(若您是未成年人,則須經法定代理人同意或授權)。
‧ 司法單位、金融監理或其他主管機關、行政機關經合法正式的程序要求時。
‧ 為了提供您其他服務或優惠權益,需要與提供該服務或優惠之第三人共用您的資料時,本網站會在活動時提供充分說明並告知,您可以自由選擇是否接受這項服務或優惠。
‧ 其他法令明文規定之情形。
永豐銀行基於客戶便利性、強化金控風險控管及促進跨業合作,經您事前同意或授權允許時(若您是未成年人,則須經法定代理人同意或授權),永豐銀行將依據「金融機構間資料共享指引」及相關法令,與其他金融機構共享您的個人資料。 永豐銀行與其他金融機構共享您的個人資料,除應符合法令規定外,並將依永豐銀行的資料安全防護措施,確保您資料的隱密與完整。 若您對永豐銀行與其他金融機構共享您的資料有任何問題,請與永豐銀行聯繫。
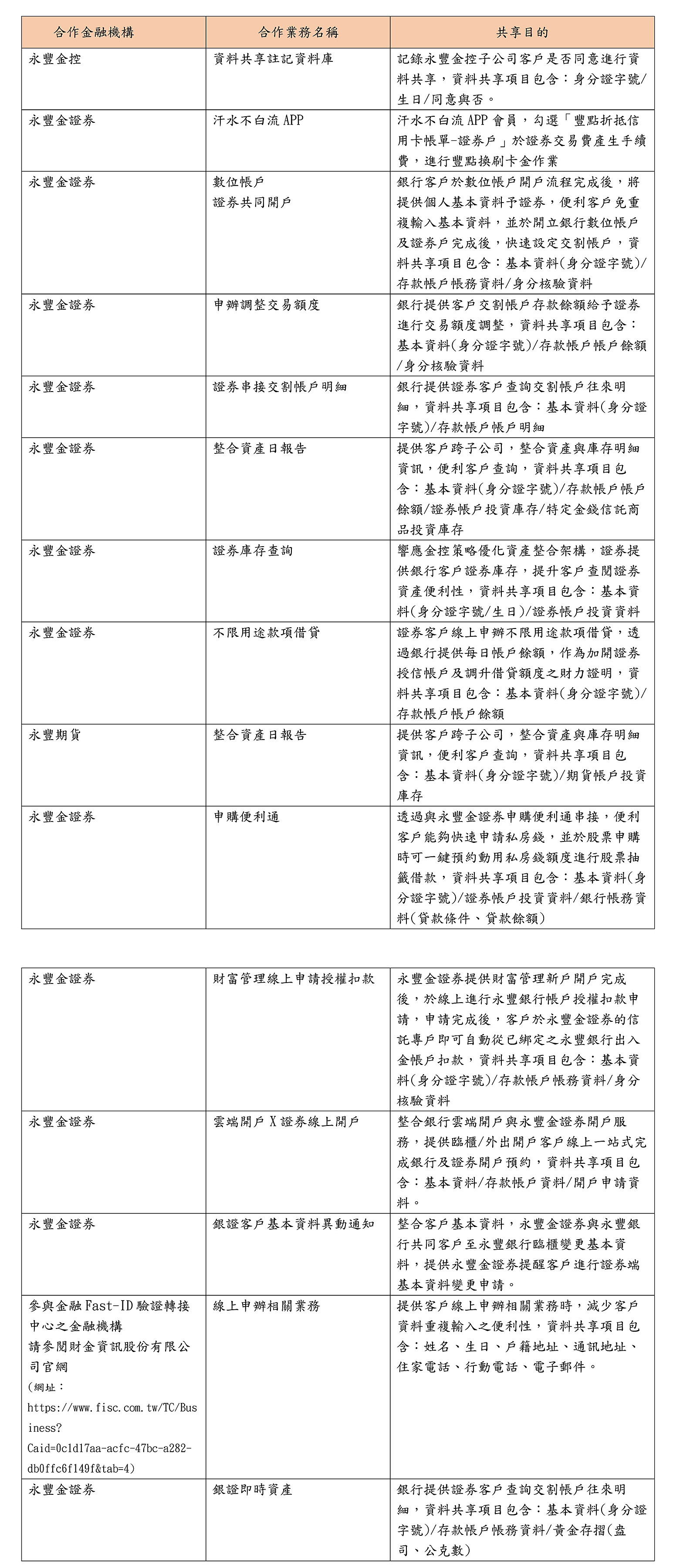
永豐銀行目前依據「金融機構間資料共享指引」所合作之金融機構及項目如下:
‧客戶資料保護措施:請參閱客戶資料保密措施
.客戶權益維護之救濟方式: 您可以隨時通知永豐銀行終止全部或一部資料共享。您都可隨時撥打永豐銀行電話服務中心: (02) 2505-9999。
永豐銀行將在事前或經由註冊登錄方式取得您的同意後(若您是未成年人,則須經法定代理人同意),透過本網站傳送商業性資料或電子郵件至您留存於永豐銀行之電子郵件信箱。
永豐銀行除了在前述資料或電子郵件上註明是由永豐銀行發送外,也會在前述資料或電子郵件上提供您能隨時停止接收這些資料或電子郵件的方法、說明或功能連結。 如為了提供您其他服務或優惠權益(例如折價券)需要與提供該服務或優惠的第三者傳送商業性資料或電子郵件時,永豐銀行將會在活動時提供充分的說明,並且在進行第三者傳輸之前通知您,您可以自由選擇是否接受這項特定服務或活動。
除法令另有規定外,您得對永豐銀行網站所蒐集、處理、利用與保存您的個人資料,要求:
‧終止先前有關蒐集、處理或利用之同意
‧限制處理或利用方式(限歐盟居民及歐盟居民自歐盟境內所提供之個人資料適用)
‧查詢或閱覽
‧製給複製本將您所提供之個人資料移轉到您所指定的第三方或裝置(限歐盟居民及歐盟居民自歐盟境內所提供之個人資料適用)
‧停止蒐集、處理或利用
‧刪除
永豐銀行將依個人資料保護法及相關法令規範,決定是否受理您的申請。除法令另有規定外,永豐銀行將於蒐集之特定目的達成或消滅後,依永豐銀行內部規定將您的個人資料銷毀刪除,或將您的個人資料去識別化且後續無法追蹤到您本人的方式留存。
永豐銀行會盡力保持客戶資料的完整、更新和正確,永豐銀行會通知客戶如何及何處可取得他們的帳戶資訊。您可通知永豐銀行更正關於個人資料之任何錯誤。當然,為保護您個人的隱私及安全,在允許取得或更正資訊之前,永豐銀行會採取必要措施以確認您的身分。
本網站以SSL(Secure Socket Layer)加密技術來保護您所提供資訊的安全,避免在傳輸時被第三人截取。永豐銀行致力於提供安全的資訊環境【包括但不限於建立防火牆、加密技術、使用者辨識系統(例如密碼及個人帳號)及存取控制機制等】,以控制個人資料之存取。
同時也請您妥善保管個人資料、CA憑證或密碼,並提醒您不要將任何個人資料(尤其是密碼)提供給任何人或其他機構。於使用完本網站所提供的各項服務功能後,請您務必登出;若與他人共用同一部電腦或使用公共電腦,請您務必關閉瀏覽器視窗,以防止他人讀取您的個人資料或信件。
永豐銀行為保護使用者個人資料、維護網路隱私,將配合法令變動與因應最新技術,隨時更新本網站所提供的隱私權保護政策,以落實保障您的隱私權。建議您於再次來訪時,可重新瞭解永豐銀行的最新隱私權政策及其改變。
若您有任何問題或對本隱私權保護聲明有任何疑問時,請致電:
‧ 永豐銀行客服專線: (02) 2505-9999。
‧ 企業網銀、華商個人金融網業務,煩請於每營業日8:30~21:00,直接致電專線(02)2191-1005、0800-588-800 。
海外客服聯絡方式:
‧香港(Hong Kong) 電話:852-2907-6968 Email:hkservice@sinopac.com
‧澳門(Macao) 電話:853-8809-6873 Email:moservice@sinopac.com
‧越南(Vietnam)電話:84-28-38220566 Email:mmab2bvn@sinopac.com
或是透過 線上客服 聯絡我們。
‧永豐銀行個人資料蒐集、處理及利用告知義務內容
服務條款 關於永豐銀行 永豐金控集團 線上服務
關閉
客服電話:銀 行 02-2505-9999 信用卡 02-2528-7776 客服中心 金融友善網
©永豐銀行版權所有 建議使用之瀏覽器/建議解析度1024*768 營業人名稱:永豐商業銀行股份有限公司 統一編號:86517384