
精彩旅遊
尊貴的您,值得最尊寵的禮遇,當您即將展開每趟旅程之前,讓您出國差旅盡享舒適。
國內機場單趟接送優惠價728元起
活動期間:
2025年1月1日~2025年12月31日止。
活動內容:
永豐MasterCard 鈦金卡持卡人享機場單趟接送優惠價新台幣728元起。
注意事項
- 本活動適用於永豐MasterCard 鈦金卡正卡及附卡持卡人。
- 24小時活動專線:+886-2-7733-0589。專線預約受理時間為08:00-22:00,其他諮詢或資料異動/取消則24小時服務。
- 適用於使用永豐MasterCard 鈦金卡購買國外機票或國外團費達總金額新台幣10,000元以上且付款成功者;請提供開票時間、信用卡卡號、刷卡日期及金額,以供客服人員查詢活動資格。
- 使用次數及期限:每人每卡別一年限使用4次(含)接或送,本優惠每月預約上限2,800趟,超過次數後可再使用優惠價新台幣888元起之專案。限持卡人本人使用,並需出示該卡供司機確認,未出示信用卡者,視同自費預約,不得享有優惠,依定價收取機場接送費用。每刷機票或團費成功一次,僅可使用機場接送折扣禮遇來回服務各一次。
- 各地區至指定機場接送優惠價格請至活動網站查詢。
- 刷卡日期需於預約接機/送機日期前6個月內且限持卡人本人乘坐。
- 預約時間:持卡人需於使用本項服務3個工作日前預約,如遇行政院人事行政總處規定之連續假日3天(含)以上則須於7個工作日前預約,前述工作日不含預約當日。
- 工作日之定義:週一至週五(不含行政院人事行政總處規定之假日、國定假日及臨時休假日)。
- 連續假期尖峰時段之機場接送價格,不分區域依優惠價加收新台幣400元,且需於7個工作天前預約,期間如下:
- 2025/01/25-2025/02/03
- 2025/02/26-2025/03/03
- 2025/04/01-2025/04/07
- 2025/05/28-2025/06/02
- 2025/10/02-2025/10/07
- 2025/10/08-2025/10/13
- 預約接送時間於22:00-06:00時段,需加收新台幣200元。
- 變更/取消時間:需於原約定時間前24小時(含)來電服務專線變更或取消。24小時(含)以內預約接送資料無法變更;24小時(含)以內取消者視同已使用本服務,持卡人仍須支付費用。若異動日期提前者仍需符合三個工作天(連續假日需七個工作天)前來電異動,否則視同使用。
- 接或送地點:由持卡人指定單一定點接或送服務。若需沿途增加停靠點,需以順向為原則,5公里(含)以內停靠點需加收新台幣200元,超過每公里加收新台幣50元。※不提供臨時沿途接/送其他客人。
- 接送車輛:本服務提供四人座車服務,若持卡人指定七人座車,需加收新台幣300元,持卡人不得指定車輛廠牌。惟最終承載量須以不妨害行車安全為前提,全鋒國際有最終決定派車權。調度車輛以四人座車為主,全鋒國際視調度狀況得使用七人座車代替四人座車。
- 送機待時:依預約時間到達持卡人指定地點,持卡人或同行者如逾時30分鐘(含)以上,則司機無法繼續等候,且視同已使用本服務,服務費用不退。
- 接機待時:接機案件等候時間為75分鐘,若已等滿75分鐘但持卡人與同行者仍未上車,則視同持卡人已使用本次服務,服務費用將不予退還。
- 待時費用:若持卡人須待時接送,須以司機行程允許為前提,第76分鐘(含)起,每小時酌收待時費用新台幣300元,不足一小時以一小時計算,最長等候135分鐘(含)(依航班實際抵達時間起算)。全鋒國際保留接受持卡人待時接送權利。
※接機時間以機場公佈班機抵達時間為準。 - 舉牌服務:若需舉牌服務另加收新台幣200元舉牌費。
- 乘客保險:服務車輛均投保新台幣500萬元乘客險。
- 同行人數:除限定正卡持卡人本人使用外,如行李加上同行家人或友人未超過車輛所乘之範圍內,皆可一同搭乘,但以一車為限。(一車限定人數依交通法規規定,全鋒國際保留接受同行人數之權利)
- 現場認證:限持卡人本人使用,並需出示本人信用卡及身分證明文件供司機認證。
- 預約時需以永豐MasterCard 鈦金卡刷卡付款才得以優惠價格服務。
- 本服務以平面道路接送服務為主且不提供搬運行李至客戶指定地點,如:搬運行李上下樓,若指定進入地下室須符合限高方可提供服務,若不符合限制高度則以平面道路服務,最終依司機現場判斷為主。
- 持卡人請於航班起飛前至少2小時抵達機場,以便順利辦理登機手續,並請預約送機服務時,請持卡人自行預留足夠的車程時間,以免延誤行程。
- 行李裝載:為確保行車安全,車內空間僅限乘坐貴賓,所有行李(包含手提行李)皆必須放置後車廂,放置重要文件、護照、錢包..等貴重物品之小肩包,在不影響行車安全下可隨身攜帶,惟最終承載量須以不妨害行車安全為前提,機場接送客服中心有最終決定派車權。
- 本優惠不可轉讓,僅對所示優惠有效,不可兌換現金。如消費辦理退款,視為持卡人放棄優惠,優惠不隨消費退款。
- 不可與其他優惠一起使用。
- 萬事達卡有權對本活動的一切事宜,以及對本活動辦法及注意事項之詮釋,作出最後裁決。
- 萬事達卡保留修改、變更或終止本活動之權利,無須另行通知。
- 如因法令、政府規定或其他因素而有停止本活動或修正本活動辦法及活動注意事項之必要時,萬事達卡有權藉由相關網站或大眾傳播媒體公告,更改或增刪或取消本活動辦法及活動注意事項,而無須預先個別通知參加者。
- 萬事達卡非本活動商品或服務的提供者或銷售者,不為該商品或服務之品質提供任何推薦、擔保或保證,商品或服務如有瑕疵或其他爭議時,應由指定商戶負責,與萬事達卡無涉。如有爭議,請逕洽相關商品或服務提供者。
- 有關本活動之一切相關事宜均受中華民國法律之約束。
- 活動細則請於活動開始後至活動網站查詢。
全鋒揪車JoinMe享300元乘車金
活動期間:2025年1月1日~2025年12月31日止。
活動內容:
永豐MasterCard 鈦金卡持卡人至JoinMe揪車官方網站註冊並存入優惠券,享萬事達卡友專屬新台幣300元乘車金禮包 (新台幣150元*2張)
注意事項
- 本活動適用於永豐MasterCard 鈦金卡正卡及附卡持卡人。
- 用戶至揪車JoinMe官方網站註冊並存入優惠券,享萬事達卡友專屬新台幣300元乘車金禮包 (新台幣150元*2張)。
- 乘車金限於揪車JoinMe官網線上預約機場接送、包車自由行、點對點移動(遊樂園、高鐵)時使用,每個帳號限領一次,每趟服務限使用一張優惠券,揪車LINE@及真人客服人工預約恕無法使用。
- 結帳前於購物明細頁面,點選「使用優惠券」,即可折抵優惠金額,若於結帳前未使用優惠序號,不得於交易完成後要求折抵。
- 逾期不得領用,已領用序號者須於2025/12/31前至官網領取優惠券並於2025/12/31前完成預約。乘車日期則不限2025/12/31前。
- 限一次抵用全額,不得拆用,亦恕不折現與找零。
- 各項服務預約須知、金額試算以及電子優惠券使用教學,請點選【前往活動】按鈕至揪車官網專屬活動頁查看。
- 相關操作問題請洽揪車JoinMe客服專線 02-7734-5711 或加入揪車LINE@有線上客服為您服務,ID:@joinme(請加上@)。
- 萬事達卡有權對本活動的一切事宜,以及對本活動辦法及注意事項之詮釋,作出最後裁決。
- 萬事達卡保留修改、變更或終止本活動之權利,無須另行通知。
- 如因法令、政府規定或其他因素而有停止本活動或修正本活動辦法及活動注意事項之必要時,萬事達卡有權藉由相關網站或大眾傳播媒體公告,更改或增刪或取消本活動辦法及活動注意事項,而無須預先個別通知參加者。
- 萬事達卡非本活動商品或服務的提供者或銷售者,不為該商品或服務之品質提供任何推薦、擔保或保證,商品或服務如有瑕疵或其他爭議時,應由指定商戶負責,與萬事達卡無涉。如有爭議,請逕洽相關商品或服務提供者。
- 有關本活動之一切相關事宜均受中華民國法律之約束。
- 活動細則請於活動開始後至活動網站查詢。
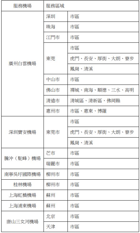
全鋒大陸機場單趟接送優惠價1,000元
活動期間:2025年1月1日~2025年12月31日止。
活動內容:永豐MasterCard 鈦金卡持卡人享大陸機場單趟接送優惠價新台幣1,000元。
注意事項
- 本活動適用於永豐MasterCard 鈦金卡正卡及附卡持卡人。
- 24小時活動預約專線:+886-2-7733-0589。專線預約受理時間為08:00-22:00,其他諮詢或資料異動/取消則24小時服務。
- 適用於使用永豐MasterCard 鈦金卡於台灣購買台灣至中國大陸機票且付款成功者且金額須超過新台幣10,000元;請提供開票時間、信用卡卡號、刷卡日期及金額,以供客服人員查詢活動資格。
- 使用次數及期限:年使用量限120人/次(含);限持卡人本人搭乘使用。每刷機票或團費成功一次,僅可使用機場接送折扣禮遇來回服務各一次。
- 刷卡日期需於預約接機/送機日期前6個月內且限持卡人本人乘坐。
- 預約時間:機場接送需於五個工作天前事先預約;遇連續假期及大陸地區重要假期時段需於十個工作天(含)以前預約。2025年中國大陸國際機場接送重要假期說明如下:
- 2025/01/01-2025/01/01
- 2025/01/25-2025/02/02
- 2025/02/28-2025/03/02
- 2025/04/03-2025/04/06
- 2025/05/01-2025/05/01
- 2025/05/30-2025/06/01
- 2025/10/04-2025/10/06
- 2025/10/01-2025/10/07
- 2025/10/10-2025/10/12
- 2025年連續假期期間(依全鋒國際公告為準),機場接送價格不分區域依優惠價加收新台幣400元。
- 工作日定義:週一至週五(不含行政院人事行政總處規定之假日、國定假日及臨時休假日)。
- 預約接送時間於22:00-06:00時段,需加收新台幣200元,預約時需以適用之信用卡於線上完成付款。
- 變更/取消時間:需於原約定時間前24小時(含),來電服務專線變更或取消。24小時(含)以內預約接送資料無法變更;24小時(含)以內取消者視同已使用本服務,持卡人仍須支付費用。若異動日期提前者仍需符合五個工作天(連續假期需十個工作天)前來電異動,否則視同使用。
- 接或送地點:由持卡人本人指定單一定點100公里(含)以內接或送服務,超過100公里後之里程,每一公里加收人民幣5元,並由卡友直接支付予接送機服務之司機。
- 接送車輛:提供四人座轎車服務,持卡人不得指定車輛廠牌。惟最終承載量須以不妨害行車安全為前提,全鋒國際有最終決定派車權。
- 送機待時:依預約時間到達持卡人指定地點,持卡人本人或同行者如逾時30分鐘(含)以上,則司機無法繼續等候,且視同已使用本服務,持卡人仍須支付費用。
- 接機待時:接機案件等候時間為60分鐘(含),等候60分以上,每小時酌收待時費新台幣300元,最長等候120分鐘(含)。若超過60分鐘以上,仍無法與持卡本人聯繫(不論是否為航班延誤),則視同持卡人已使用本服務,持卡人仍須支付費用。
※接機預約時間以航空公司公佈班機抵達時間為準。 - 乘客保險:服務車輛均投保新台幣200萬元乘客險。
- 同行人數:除限定正卡持卡人本人使用外,如行李加上同行家人或友人未超過車輛所乘之範圍內,皆可一同搭乘,但以一車為限。(一車限定人數依交通法規規定,客服中心保留接受同行人數之權利)
- 現場認證:限持卡人本人使用,並需出示本人信用卡及身分證明文件供司機認證。
- 預約時需以永豐MasterCard 鈦金卡刷卡才提供優惠價格服務。
- 持卡人請於航班起飛前至少2小時抵達機場,以便順利辦理登機手續,並請預約送機服務時,請持卡人自行預留足夠的車程時間,以免延誤行程。
- 持卡人出國忘記攜帶預約時登錄之正卡或非正卡持卡人本人,將以新台幣2,500元向持卡人收費。
- 預約、異動或取消請洽機場預約中心+886-2-7733-0589,如於大陸地區需與司機聯繫請撥打司機的行動電話或撥打+886-2-7733-0589查詢。
- 本優惠不可轉讓,僅對所示優惠有效,不可兌換現金,如消費辦理退款,視為持卡人放棄優惠,優惠不隨消費退款。
- 不可與其他優惠一起使用。
- 萬事達卡有權對本活動的一切事宜,以及對本活動辦法及注意事項之詮釋,作出最後裁決。
- 萬事達卡保留修改、變更或終止本活動之權利,無須另行通知。
- 如因法令、政府規定或其他因素而有停止本活動或修正本活動辦法及活動注意事項之必要時,萬事達卡有權藉由相關網站或大眾傳播媒體公告,更改或增刪或取消本活動辦法及活動注意事項,而無須預先個別通知參加者。
- 萬事達卡非本活動商品或服務的提供者或銷售者,不為該商品或服務之品質提供任何推薦、擔保或保證,商品或服務如有瑕疵或其他爭議時,應由指定商戶負責,與萬事達卡無涉。如有爭議,請逕洽相關商品或服務提供者。
- 有關本活動之一切相關事宜均受中華民國法律之約束。
- 活動細則請於活動開始後至活動網站查詢。
全鋒共乘接送優惠價最低每位458元
活動期間:
2025年1月1日~2025年12月31日止。
活動內容:永豐MasterCard 鈦金卡持卡人預約全鋒共乘接送,兩人共乘優惠價每位新台幣558元起;三人共乘優惠價每位新台幣458元起。(適用範圍:台灣本島至桃園國際機場、台中國際機場、高雄國際機場接送服務)
注意事項
- 本活動適用於永豐MasterCard 鈦金卡正卡及附卡持卡人。
- 24小時活動專線:+886-2-7733-0589(每次來電諮詢或申請預約服務時,需額外收取新台幣100元的電話服務費)。專線預約受理時間為08:00-22:00,其他諮詢或資料異動/取消則24小時服務。
- 適用於使用永豐MasterCard 鈦金卡購買國外機票或國外團體行程者;請提供開票時間、信用卡卡號、刷卡日期及金額,以供客服人員查詢活動資格;每刷機票或團費成功一次,僅可使用機場接送折扣禮遇來回服務各一次。
- 身份認證:預約者與共乘者需出示萬事達卡供司機確認,未出示信用卡者視同自費預約,依定價收取機場接送費用。
- 每筆機票或團費刷卡成功一次,僅可使用機場接送折扣禮遇單程送機與單程接機服務。
- 刷卡日期需於預約接機/送機日期前6個月內且限持卡人本人乘坐。
- 預約時間:持卡人需於使用本項服務 3 個工作日前預約,如遇行政院人事行政總處規定之連續假日3天(含)以上則須於 7 個工作日前預約,前述工作日不含預約當日。
- 工作日之定義:週一至週五(不含行政院人事行政總處規定之假日、國定假日及臨時休假日)。
- 連續假期尖峰時段之機場接送價格,不分區域依優惠價加收新台幣400元,且需於7個工作天(含)前預約,期間如下:(日期含起訖當日)
- 2025/01/25-2025/02/03
- 2025/02/26-2025/03/03
- 2025/04/01-2025/04/07
- 2025/05/28-2025/06/02
- 2025/10/02-2025/10/0
- 2025/10/08-2025/10/13
- 預約接送時間由持卡人在夜間22:00-06:00時段,需加收新台幣200元。
- 服務區域:提供台灣本島至桃園國際機場、台中國際機場、高雄國際機場送服務。
- 接或送地點:由持卡人指定接或送地點,若需沿途停靠需以順向為原則,並限同一縣市接送。
- 變更/取消時間:需於原約定時間前24小時(含),來電服務專線變更或取消,若異動日期提前者仍需符合三個工作天(連續假期需七個工作天)前來電異動,否則視同使用;24小時(含)以內取消者視同已使用本服務,持卡人仍須支付費用。
- 接送車輛:持卡人不得指定車輛廠牌。惟最終承載量須以不妨害行車安全為前提,全鋒國際有最終決定派車權。
- 送機待時:依預約時間到達持卡人指定地點,持卡人或同行者如逾時30分鐘(含)以上,則司機無法繼續等候,且視同已使用本服務,服務費用不退。
- 接機待時:接機案件等候時間為75分鐘,若已等滿75分鐘但持卡人與同行者仍未上車,則視同持卡人已使用本次服務,服務費用將不予退還。
- 待時費用:若持卡人須待時接送,須以司機行程允許為前提,第76分鐘(含)起,每小時酌收待時費用新台幣300元,不足一小時以一小時計算,最長等候135分鐘(含)(依航班實際抵達時間起算)。全鋒國際保留接受持卡人待時接送權利。
※接機時間以機場公佈班機抵達時間為準。 - 舉牌服務:若需舉牌服務另加收新台幣200元。
- 持卡人請於航班起飛前至少2小時抵達機場,以便順利辦理登機手續,並請預約送機服務時持卡人需自行預留足夠的車程時間,以免延誤行程。
- 行李裝載:為確保行車安全,車內空間僅限乘坐貴賓,所有行李(包含手提行李)皆必須放置後車廂,放置重要文件、護照、錢包..等貴重物品之小肩包,在不影響行車安全下可隨身攜帶,惟最終承載量須以不妨害行車安全為前提,全鋒國際有最終決定派車權。
- 乘客保險:服務車輛均投保新台幣500萬元乘客險。
- 預約時需以永豐MasterCard 鈦金卡刷卡付款才得以優惠價格服務。
- 本優惠不可轉讓,僅對所示商品或服務有效,不可兌換現金。如消費辦理退款,視為持卡人放棄優惠,優惠不隨消費退款。
- 本優惠不可與其他優惠一起使用。
- 萬事達卡有權對本活動的一切事宜,以及對本活動辦法及注意事項之詮釋,作出最後裁決。
- 萬事達卡保留修改、變更或終止本活動之權利,無須另行通知。
- 如因法令、政府規定或其他因素而有停止本活動或修正本活動辦法及活動注意事項之必要時,萬事達卡有權藉由相關網站或大眾傳播媒體公告,更改或增刪或取消本活動辦法及活動注意事項,而無須預先個別通知參加者。
- 萬事達卡非本活動商品或服務的提供者或銷售者,不為該商品或服務之品質提供任何推薦、擔保或保證,商品或服務如有瑕疵或其他爭議時,應由指定商戶負責,與萬事達卡無涉。如有爭議,請逕洽相關商品或服務提供者。
- 有關本活動之一切相關事宜均受中華民國法律之約束。
- 活動細則請於活動開始後至活動網站查詢。
e-go國內機場接送838元起
活動期間:2025年1月1日~2025年12月31日止。
活動內容:永豐MasterCard 鈦金卡持卡人使用上述信用卡購買國外機票或國外團費金額達新台幣10,000元(含)以上且付款成功者,預約e-go國內機場接送服務享優惠價新台幣838元起。
注意事項
- 本活動適用於永豐MasterCard 鈦金卡正卡及附卡持卡人。
- 預約方式:
- 預約專線:+886-2796-5668
- 官方Line帳號:@ego999
- 適用於使用永豐MasterCard 鈦金卡刷卡購買國外機票或國外團費金額達新台幣10,000元(含)以上且付款成功者。
- 預約時間:
- 一般日期:須於使用本服務12小時前
- 連續假期及春節時段:須於使用本服務七個工作天前(不含使用當日含預約當日)
- 若持卡人欲變更資料,須於原約定時間前24小時通知e-go台灣租車;如遇春節或連續假期,則須於七個工作天(不含使用當日含預約當日)前來電。
- 若萬事達卡持卡人欲取消預約,須於原約定時間前24小時通知e-go台灣租車。
- 接送服務包含送至環宇商務中心(不另收費用)。
- 接機等候時間為飛機實際到達時間或搭乘者約定時間起90分鐘內,若服務人員確認班機已抵達,但又無法連絡到搭乘者時,服務人員得於該班機實際到達時間起算起等待90分鐘後逕行離開,並視同搭乘者已使用過該單趟服務。
- 送機等候時間為依與搭乘者約定時間到達搭乘者指定地點,搭乘者或同行者如逾約定送機時間30分鐘以上且聯絡不到搭乘者本人時,服務人員得逕自離開,並視同搭乘者已使用該單趟服務。
- 本項優惠僅提供單點接送,如沿途加點接送須於預約時告知。每增加一停靠站,視各停靠站之距離加收費,加點費用10公里內新台幣200元,超過10公里每公里加新台幣50元。
- e-go台灣租車皆提供無菸車。
- 注意事項及使用須知請參閱e-go台灣租車預約網站說明。
- 萬事達卡有權對本活動的一切事宜,以及對本活動辦法及注意事項之詮釋,作出最後裁決。
- 萬事達卡保留修改、變更或終止本活動之權利,無須另行通知。
- 如因法令、政府規定或其他因素而有停止本活動或修正本活動辦法及活動注意事項之必要時,萬事達卡有權藉由相關網站或大眾傳播媒體公告,更改或增刪或取消本活動辦法及活動注意事項,而無須預先個別通知參加者。
- 萬事達卡非本活動商品或服務的提供者或銷售者,不為該商品或服務之品質提供任何推薦、擔保或保證,商品或服務如有瑕疵或其他爭議時,應由指定商戶負責,與萬事達卡無涉。如有爭議,請逕洽相關商品或服務提供者。
- 有關本活動之一切相關事宜均受中華民國法律之約束。
- 活動細則請於活動開始後至活動網站查詢。
U.First海外機場接送9折優惠
活動期間:2025年1月1日~2025年12月31日止。
活動內容:永豐MasterCard 鈦金卡持卡人享海外機場接送定價9折優惠。
注意事項
- 活動適用於永豐MasterCard 鈦金卡正卡及附卡持卡人。
- 機場接送服務預約時間:便於車輛調度,請於五個工作天前(不含使用當日),節日及連續假期需七個工作天前(不含使用當日)致電預約。連續假日指含週六、日達三天(含)以上之假期。
- 變更/取消預約:
- 須於距原預約時間二個工作天前致電進行變更或取消預約。距原預約時間二個工作天內預約接送資料無法變更;二個工作天內取消者視同已使用乙次服務;若屬不可抗力之天候、航空公司等因素所致而非因可歸責於貴賓之事由,且貴賓已事先通知肯驛國際取消服務者,不在此限。
- 若異動日期提前或欲增加安全座椅(增高座墊)者,仍應於使用當日前之五個工作天前 (不含使用當日)或春節及連續假日之七個工作天前(不含使用當日)預約。
- 送機待時費用:使用海外送機服務,司機將依預約時間抵達貴賓指定地點,並聯絡貴賓。若貴賓逾時超過15分鐘免費等候時間,則司機無法繼續等候並視同已使用乙次服務,貴賓仍須支付全額費用。
- 如須延長司機等候時間, 可於預約時提前告知,每15分鐘收取美金15元加時費,深夜時段每15分鐘收取美金25元加時費,額外產生之服務費用,肯驛國際將在服務結束後採線上刷卡支付
- 若接送當天才臨時提出加時需求,將視該日排班狀況車商無法保證可提供司機延長等待的服務,敬請知悉。
- 接機待時費用:使用海外接機服務,司機將依預約時間抵達貴賓指定地點,並聯絡貴賓。若貴賓逾時超過60分鐘免費等候時間,則司機無法繼續等候並視同已使用乙次服務,貴賓仍須支付全額費用。
- 如須延長司機等候時間, 可於預約時提前告知,每15分鐘收取美金15元加時費,深夜時段每15分鐘收取美金25元加時費,額外產生之服務費用,肯驛國際將在服務結束後採線上刷卡支付。
- 若接送當天才臨時提出加時需求,將視該日排班狀況車商無法保證可提供司機延長等待的服務,敬請知悉。
- 班機提早或延誤:接機服務如遇班機提早抵達,依保戶原預約時間提供服務,若班機延後則依機場公告之抵達時間提供服務,但若延後抵達之時間逾原訂抵達時間四小時(含)者,視同保戶取消該次接機服務。
- 增加同行人、停靠點:僅提供單一定點接送服務,不提供跨區及中途停靠任何地點。本項服務除限定保戶本人使用外,如行李加上同行親友未超過車輛所乘之範圍內,皆可一同搭乘。一車限定人數依交通法規規定,肯驛國際保留接受同行人數之權利;但以一車為限,不會沿途接送其他客人。
- 夜間服務費用:預約海外送機或接機服務時間為夜間21:00-08:00時段者,須加收夜間服務費新台幣1,000元。
- 超出基本公里數費用:機場接送機服務有基本服務里程限制,超過基本服務公里數之里程,每一公里加收美金5元,並由預約本服務之貴賓直接支付予接送機服務之司機。
- 過路、過境費用:機場接送機服務不包含過路費、過境費,如行經路途需支付過路費、過境費,亦由預約本服務之貴賓直接支付予接送服務之司機。
- 連續假期費用:因各國連續假期加價標準不同,如預約日期需支付連續假期加價費用,依肯驛國際線上報價為主。
- 為維護後續乘客之權益及車內清潔,嚴禁於車內抽煙、嚼檳榔、飲食,持卡人/貴賓若因上述情事或車內飲食,導致車輛毀損、髒亂或殘留異味,須由貴賓賠償相關修繕、清潔及營業損失費用新台幣800元。
- 本服務提供高級轎車接送服務,貴賓不得指定車輛廠牌,肯驛國際視調度狀況得使用高級商務車代替轎車車款,並保有最終決定派車權。
- 每趟接送服務肯驛國際均為乘客投保乘客險,每位乘客之投保保險金額為新台幣300萬元。
- 海外機場接送因各國之狀況及基本服務公里數不同,實際費用依肯驛國際線上報價為主。若產生額外費用(如:逾時等候、接/送機待時、夜間接送服務、過路費/過境費、超出基本公里數…等費用)時,肯驛國際將依照貴賓提供之接送地址,事先向貴賓報價並說明相關費用收取之方式,待貴賓同意報價後,再予以安排所需相關服務內容,額外產生之服務費用於肯驛國際線上刷卡支付。
※【海外承載人數及載運行李說明】詳見「活動網站」查詢。 - 萬事達卡有權對本活動的一切事宜,以及對本活動辦法及注意事項之詮釋,作出最後裁決。
- 萬事達卡保留修改、變更或終止本活動之權利,無須另行通知。
- 如因法令、政府規定或其他因素而有停止本活動或修正本活動辦法及活動注意事項之必要時,萬事達卡有權藉由相關網站或大眾傳播媒體公告,更改或增刪或取消本活動辦法及活動注意事項,而無須預先個別通知參加者。
- 萬事達卡非本活動商品或服務的提供者或銷售者,不為該商品或服務之品質提供任何推薦、擔保或保證,商品或服務如有瑕疵或其他爭議時,應由指定商戶負責,與萬事達卡無涉。如有爭議,請逕洽相關商品或服務提供者。
- 有關本活動之一切相關事宜均受中華民國法律之約束。
- 活動細則請於活動開始後至活動網站查詢。
龍騰卡免會費 貴賓室優惠價850元
活動期間:2025年1月1日~2025年12月31日止。
活動內容:永豐MasterCard 鈦金卡持卡人享2年免龍騰卡會籍費,並享貴賓室使用費新台幣850元優惠。
注意事項
- 本活動適用於永豐MasterCard 鈦金卡正卡及附卡持卡人。
- 申請本優惠之持卡人需填寫持卡人卡號、姓名及手機號碼,申請完成後由肯驛國際於1個工作天(虛擬)發送簡訊通知16碼龍騰卡號簡訊至持卡人手機,只須向貴賓室服務人員出示您的龍騰卡電子票卡及護照、登機證,貴賓室服務人員將登錄消費紀錄,請您仔細核對並確認消費紀錄無誤,即可享用龍騰卡機場貴賓室。
- 申請龍騰卡後如欲取消請於申請後1個工作天內致電肯驛客服專線+886-4-2206-8195進行取消及退款。
- 龍騰卡有效期限為二年,僅限會員本人使用。
- 龍騰卡及龍騰卡臺灣區總代理肯驛國際(股)公司保有比對消費狀況之權利,並有權徑向會員要求繳付本人與攜伴使用費用(收費標準同每位每次同行貴賓使用費用)。
- 龍騰卡採記名制申請,不得轉讓、轉借他人使用;非本人不當使用可能構成偽造文書或詐欺。龍騰卡非付款卡,亦不得作為信用證明。
- 持卡人進入機場貴賓室後,貴賓室服務人員將登錄消費紀錄,消費紀錄將列明您的當次服務的使用日期與服務人數,持卡人必須仔細核對並確認消費紀錄無誤,當您進入或使用貴賓室服務後即為您已經確認並同意接納當次服務內容。
- 持卡人及其同行賓客必須遵守各貴賓室所頒定之使用規則,使用權有時會因貴賓室場所擁擠而受到限制,是否限制進入將由各貴賓室全權決定。持卡人攜伴兒童進入除非貴賓室另有規定,否則2歲(含)以上將視同成人收費。
- 為維護旅客使用貴賓室的權益及避免擁擠,貴賓室保留實行最長停留時間為2小時的規定權利,並可要求延長停留旅客續刷卡(每次刷卡可延長休息2小時),另同日同一機場,使用不同貴賓室需間隔2個小時,餐廳則需間隔5個小時。相關費用將依個別發卡銀行/機構提供之費用及條款規定辦理。
- 龍騰卡提供的機場貴賓室服務,係依當地機場實際提供的服務時間和內容為準,如持卡人需要使用額外收費的服務,須由持卡人於現場支付該費用予貴賓室工作人員。
- 持卡人抵達機場餐廳櫃台時,請出示您的龍騰二維碼、登機證和護照選擇龍騰套餐(同一人如持多張龍騰卡,每天亦僅限使用一客龍騰套餐),且限內用不可打包外帶,餐廳不會另開立發票給持卡人。
- 持卡人進入機場餐廳,餐廳並不限制持卡人同行賓客人數,惟使用權有時會因餐廳場所擁擠或座位額滿而受到限制,是否限制進入將由各餐廳全權決定。
- 持卡人在享受龍騰卡機場貴賓室/機場餐廳服務候機服務時,必須遵守當地機場貴賓休息室的相關管理規定。所有飲料(含酒精飲料)免費提供與否、各項設備的提供及收費標準因每個貴賓室而異,由各機場貴賓室自行決定,因所產生的費用由持卡人直接付款給貴賓室服務人員(詳情請見個別貴賓室規定)。
- 貴賓室/餐廳服務人員保留拒絕任何舉止或衣著不宜的持卡人及其同行賓客進入貴賓室/餐廳之權利。服務人員可能會邀請有前述情形者離開貴賓室/餐廳。龍騰出行所屬(或代理)公司對於持卡人及其同行賓客因前述情形而被服務人員拒絕進入貴賓室/餐廳所產生之直接與間接損失概不負責。龍騰卡所屬(或代理)公司不負責持卡人及其同行賓客因延誤登機所產生的直接或間接損失。持卡人及其賓客若與貴賓室/餐廳服務人員發生任何爭議,龍騰出行所屬(或代理)公司不負任何責任。
- 系統將保存會員使用的消費記錄。持卡人可在龍騰出行APP足跡頁面內查閱自己的電子消費憑證。龍騰出行APP足跡頁面內的電子消費憑證即為持卡人使用貴賓室的詳細記錄,持卡人必須仔細核對;如有疑問,請在消費日後3個工作日內提出,如未提出異議,視為認可本次服務的使用。
- 各國機場/高鐵的貴賓室和合作餐廳所在位置、設施提供、營業時間、使用限時及相關規定皆不同,欲使用前建議先至龍騰出行官方APP、官網或肯驛客服專線查詢龍騰出行最新適用機場貴賓室/餐廳。
- 臺灣地區所發行之龍騰出行貴賓室會籍恕不提供「充值購買休息室服務」、「轉贈服務」、「購買憑證」,且不適用龍騰出行之「要客通」、「禮賓車」、「代客泊車」及「快速安檢通道」產品服務優惠。
- 所有參與龍騰出行貴賓室計畫的貴賓室,其內部作業由各加入單位自行決定。龍騰出行所屬(或代理)公司無權干預其供應之設備、營業時間或人事。龍騰出行所屬(或代理)公司確保廣告上所述之功能及設備,但龍騰出行所屬(或代理)公司不負責任何因提供設備與否所遭致之任何損失賠償。
- 各機場貴賓室之經營權及維護作業均由各機場貴賓室負責,龍騰出行所屬(或代理)公司無經營管理權。如各機場貴賓室所提供之設備、攜伴人數、及年齡限制、開放時間、或免費使用規定有變動,請依現場所示為準。另,各機場貴賓室恐因各國法令及實際作業需求,得暫停本服務,持卡人於使用前請上網頁查詢最新機場貴賓室名單。龍騰出行所屬(或代理)公司保留調整、更新或增加機場和休息室的權利。具體資訊以網站公布內容為準。
- 本項優惠或服務係由特約廠商肯驛國際股份有限公司直接提供予持卡人。如持卡人就提供之權益或服務有爭議時,均由龍騰出行所屬(或代理)公司自行負責。
- 龍騰出行所屬(或代理)公司保留隨時修改此條款之權利。
- 萬事達卡有權對本活動的一切事宜,以及對本活動辦法及注意事項之詮釋,作出最後裁決。
- 萬事達卡保留修改、變更或終止本活動之權利,無須另行通知。
- 如因法令、政府規定或其他因素而有停止本活動或修正本活動辦法及活動注意事項之必要時,萬事達卡有權藉由相關網站或大眾傳播媒體公告,更改或增刪或取消本活動辦法及活動注意事項,而無須預先個別通知參加者。
- 萬事達卡非本活動商品或服務的提供者或銷售者,不為該商品或服務之品質提供任何推薦、擔保或保證,商品或服務如有瑕疵或其他爭議時,應由指定商戶負責,與萬事達卡無涉。如有爭議,請逕洽相關商品或服務提供者。
- 有關本活動之一切相關事宜均受中華民國法律之約束。
- 活動細則請於活動開始後至活動網站查詢。
U.First全球禮遇通關85折優惠
活動期間:2025年1月1日~2025年12月31日止。
活動內容:永豐MasterCard 鈦金卡持卡人享U.First機場禮遇通關定價85折優惠。
注意事項
- 本活動適用於永豐MasterCard 鈦金卡正卡及附卡持卡人。
- 預約時間:貴賓欲使用本服務時,應於出發日出發日十個日曆天(不含出發當日)前預約;連續假期及春節時段;應於出發日十二個日曆天(不含出發當日)前預約。
- 芬蘭地區:貴賓欲使用本服務時,應於出發日十二個日曆天(不含出發當日)前預約;連續假期及春節時段;應於出發日十四個日曆天(不含出發當日)前預約。
- 連續假期及春節時段:
- 農曆除夕及春節:2025/01/25(六)-2025/02/02(日)
- 和平紀念日:2025/02/28(五)-2025/03/2(日)
- 兒童節及民族掃墓節:2025/04/03(四)-2025/04/06(日)
- 端午節:2025/05/30(五)-2024/06/01(一)
- 中秋節:2025/10/04(六)-2025/10/6(一)
- 國慶日:2025/10/10(五)-2025/10/12(日)
- 預約說明:透過電話預約機場禮遇通關服務, 需請提供個人相關資料,肯驛國際客服將與您確認各機場服務狀態並報價,貴賓同意報價後,即可預約全球禮遇通關服務。請留意個人資料登記之正確性,如因預約資料有誤,且未於可受理異動時間前修正相關個人資料,導致無法順利使用該服務,則視同使用乙次服務,貴賓仍須支付費用。
- 預約行程變更/取消:
- 預約之貴賓欲變更預約資料/取消預約,須於原約定時間前八個日曆天,來電服務專線+886-4-2206-9733;惟如遇春節或連續假期,則須於前十個日曆天;變更預約日期仍須符合預約規範。
- 芬蘭地區:預約之貴賓欲變更預約資料/取消預約,須於原約定時間前十個日曆天,來電服務專線+886-4-2206-9733;惟如遇春節或連續假期,則須於前十二個日曆天;變更預約日期仍須符合預約規範。
- 惟若預訂使用日期異動者,其更動後之預訂日期,仍需符合上述規範。
- 逾時取消預訂、更動服務內容及缺席已預訂服務之情況,將視同已完成之收費服務不獲退款。
- 附加費用:各機場會因不同情況收取附加費:如臨時預訂附加費、午夜附加費或額外的行李附加費等,收費標準視機場而定,所收取之價格將會於預訂時確認,於貴賓同意報價後,將預訂時收取該筆費用,實際價格以肯驛國際客服報價為主。
- 肯驛國際First不接受貴賓臨時要求增加的額外服務且無法接受緊急預訂,當地法定機關有最後決定權安排或拒絕客人使用貴賓或快速通關等服務。
- 現場認證:如欲使用機場禮遇通關之服務,貴賓須出示本人身份證明文件(護照或三照之一)供當地本公司接送人員認證。
- 部分機場禁區內必須遵守額外的安檢規定;入境事務處和機場安檢,具有最終決定權予優先放行旅客與否。
- 享用禮遇通關服務時,貴賓應嚴格遵守民航及聯檢當局之邊防、海關、安檢、衛檢等相關規定且接待過程中,應對自身、隨行或委託本公司接送人員,所作出的言行及產生的所有連帶後果負責,若一經發現違反上述規定,肯驛國際First有權取消其貴賓優惠之使用資格並有義務配合,有關當局對此所進行之調查。由此所產生的一切後果或損失,由貴賓自行負責,肯驛國際U.First將不承擔任何責任。
- 請務必提供您的預約服務之當地聯絡電話或其他聯繫方式,如各機場服務流程及情況有所更動或因當地情況暫停服務時,肯驛國際First客服人員將與您聯繫,若因客服人員無法成功聯繫者等相關因素,肯驛國際U.First恕無法負責及不獲退款。
- 資訊缺乏或延遲提供可能影響服務品質,肯驛國際對此類事件不負任何責任。貴賓有責選擇於足夠時間前預定,使服務能順利進行或手續及時完成。
- 預約任何機場禮賓服務時,貴賓有責任提供任何所需的正確資訊,並以信用卡支付相關費用,於客服線上刷卡成功後,並取得客服中心給予之預約編號及手機簡訊,該預約手續才算完成。
- 肯驛國際First保留對本條款及細則約束的最終解釋權。
- 萬事達卡有權對本活動的一切事宜,以及對本活動辦法及注意事項之詮釋,作出最後裁決。
- 萬事達卡保留修改、變更或終止本活動之權利,無須另行通知。
- 如因法令、政府規定或其他因素而有停止本活動或修正本活動辦法及活動注意事項之必要時,萬事達卡有權藉由相關網站或大眾傳播媒體公告,更改或增刪或取消本活動辦法及活動注意事項,而無須預先個別通知參加者。
- 萬事達卡非本活動商品或服務的提供者或銷售者,不為該商品或服務之品質提供任何推薦、擔保或保證,商品或服務如有瑕疵或其他爭議時,應由指定商戶負責,與萬事達卡無涉。如有爭議,請逕洽相關商品或服務提供者。
- 有關本活動之一切相關事宜均受中華民國法律之約束。
- 活動細則請於活動開始後至活動網站查詢。
龍騰卡免會費 貴賓室優惠價850元
活動期間:
2025年1月1日~2025年12月31日止。
活動內容:
永豐MasterCard 鈦金卡持卡人享2年免龍騰卡會籍費,並享貴賓室使用費新台幣850元優惠。
注意事項
- 本活動適用於永豐MasterCard 鈦金卡正卡及附卡持卡人。
- 申請本優惠之持卡人需填寫持卡人卡號、姓名及手機號碼,申請完成後由肯驛國際於1個工作天(虛擬)發送簡訊通知16碼龍騰卡號簡訊至持卡人手機,只須向貴賓室服務人員出示您的龍騰卡電子票卡及護照、登機證,貴賓室服務人員將登錄消費紀錄,請您仔細核對並確認消費紀錄無誤,即可享用龍騰卡機場貴賓室。
- 申請龍騰卡後如欲取消請於申請後1個工作天內致電肯驛客服專線+886-4-2206-8195進行取消及退款。
- 龍騰卡有效期限為二年,僅限會員本人使用。
- 龍騰卡及龍騰卡臺灣區總代理肯驛國際(股)公司保有比對消費狀況之權利,並有權徑向會員要求繳付本人與攜伴使用費用(收費標準同每位每次同行貴賓使用費用)。
- 龍騰卡採記名制申請,不得轉讓、轉借他人使用;非本人不當使用可能構成偽造文書或詐欺。龍騰卡非付款卡,亦不得作為信用證明。
- 持卡人進入機場貴賓室後,貴賓室服務人員將登錄消費紀錄,消費紀錄將列明您的當次服務的使用日期與服務人數,持卡人必須仔細核對並確認消費紀錄無誤,當您進入或使用貴賓室服務後即為您已經確認並同意接納當次服務內容。
- 持卡人及其同行賓客必須遵守各貴賓室所頒定之使用規則,使用權有時會因貴賓室場所擁擠而受到限制,是否限制進入將由各貴賓室全權決定。持卡人攜伴兒童進入除非貴賓室另有規定,否則2歲(含)以上將視同成人收費。
- 為維護旅客使用貴賓室的權益及避免擁擠,貴賓室保留實行最長停留時間為2小時的規定權利,並可要求延長停留旅客續刷卡(每次刷卡可延長休息2小時),另同日同一機場,使用不同貴賓室需間隔2個小時,餐廳則需間隔5個小時。相關費用將依個別發卡銀行/機構提供之費用及條款規定辦理。
- 龍騰卡提供的機場貴賓室服務,係依當地機場實際提供的服務時間和內容為準,如持卡人需要使用額外收費的服務,須由持卡人於現場支付該費用予貴賓室工作人員。
- 持卡人抵達機場餐廳櫃台時,請出示您的龍騰二維碼、登機證和護照選擇龍騰套餐(同一人如持多張龍騰卡,每天亦僅限使用一客龍騰套餐),且限內用不可打包外帶,餐廳不會另開立發票給持卡人。
- 持卡人進入機場餐廳,餐廳並不限制持卡人同行賓客人數,惟使用權有時會因餐廳場所擁擠或座位額滿而受到限制,是否限制進入將由各餐廳全權決定。
- 持卡人在享受龍騰卡機場貴賓室/機場餐廳服務候機服務時,必須遵守當地機場貴賓休息室的相關管理規定。所有飲料(含酒精飲料)免費提供與否、各項設備的提供及收費標準因每個貴賓室而異,由各機場貴賓室自行決定,因所產生的費用由持卡人直接付款給貴賓室服務人員(詳情請見個別貴賓室規定)。
- 貴賓室/餐廳服務人員保留拒絕任何舉止或衣著不宜的持卡人及其同行賓客進入貴賓室/餐廳之權利。服務人員可能會邀請有前述情形者離開貴賓室/餐廳。龍騰出行所屬(或代理)公司對於持卡人及其同行賓客因前述情形而被服務人員拒絕進入貴賓室/餐廳所產生之直接與間接損失概不負責。龍騰卡所屬(或代理)公司不負責持卡人及其同行賓客因延誤登機所產生的直接或間接損失。持卡人及其賓客若與貴賓室/餐廳服務人員發生任何爭議,龍騰出行所屬(或代理)公司不負任何責任。
- 系統將保存會員使用的消費記錄。持卡人可在龍騰出行APP足跡頁面內查閱自己的電子消費憑證。龍騰出行APP足跡頁面內的電子消費憑證即為持卡人使用貴賓室的詳細記錄,持卡人必須仔細核對;如有疑問,請在消費日後3個工作日內提出,如未提出異議,視為認可本次服務的使用。
- 各國機場/高鐵的貴賓室和合作餐廳所在位置、設施提供、營業時間、使用限時及相關規定皆不同,欲使用前建議先至龍騰出行官方APP、官網或肯驛客服專線查詢龍騰出行最新適用機場貴賓室/餐廳。
- 臺灣地區所發行之龍騰出行貴賓室會籍恕不提供「充值購買休息室服務」、「轉贈服務」、「購買憑證」,且不適用龍騰出行之「要客通」、「禮賓車」、「代客泊車」及「快速安檢通道」產品服務優惠。
- 所有參與龍騰出行貴賓室計畫的貴賓室,其內部作業由各加入單位自行決定。龍騰出行所屬(或代理)公司無權干預其供應之設備、營業時間或人事。龍騰出行所屬(或代理)公司確保廣告上所述之功能及設備,但龍騰出行所屬(或代理)公司不負責任何因提供設備與否所遭致之任何損失賠償。
- 各機場貴賓室之經營權及維護作業均由各機場貴賓室負責,龍騰出行所屬(或代理)公司無經營管理權。如各機場貴賓室所提供之設備、攜伴人數、及年齡限制、開放時間、或免費使用規定有變動,請依現場所示為準。另,各機場貴賓室恐因各國法令及實際作業需求,得暫停本服務,持卡人於使用前請上網頁查詢最新機場貴賓室名單。龍騰出行所屬(或代理)公司保留調整、更新或增加機場和休息室的權利。具體資訊以網站公布內容為準。
- 本項優惠或服務係由特約廠商肯驛國際股份有限公司直接提供予持卡人。如持卡人就提供之權益或服務有爭議時,均由龍騰出行所屬(或代理)公司自行負責。
- 龍騰出行所屬(或代理)公司保留隨時修改此條款之權利。
- 萬事達卡有權對本活動的一切事宜,以及對本活動辦法及注意事項之詮釋,作出最後裁決。
- 萬事達卡保留修改、變更或終止本活動之權利,無須另行通知。
- 如因法令、政府規定或其他因素而有停止本活動或修正本活動辦法及活動注意事項之必要時,萬事達卡有權藉由相關網站或大眾傳播媒體公告,更改或增刪或取消本活動辦法及活動注意事項,而無須預先個別通知參加者。
- 萬事達卡非本活動商品或服務的提供者或銷售者,不為該商品或服務之品質提供任何推薦、擔保或保證,商品或服務如有瑕疵或其他爭議時,應由指定商戶負責,與萬事達卡無涉。如有爭議,請逕洽相關商品或服務提供者。
- 有關本活動之一切相關事宜均受中華民國法律之約束。
- 活動細則請於活動開始後至活動網站查詢。
全鋒跨區停車 優惠價4,800元起
活動期間:
2025年1月1日~2025年12月31日止。
活動內容:
永豐MasterCard 鈦金卡持卡人獨享多點停車月租優惠9折:
- 合作停車場可任選五站。
- 當月不限次24hr隨意進出。
- 限單一車號使用。
- 請點選專屬連結立即預約:https://lihi1.com/agGQ5
注意事項
- 本活動適用於永豐MasterCard 鈦金卡正卡及附卡持卡人。
- 選取停車服務站點:最多選五站(非固定車位)。
- 本停車權益使用時間:一個月。
- 停車權益開通日期依專屬連結內公告為準。
- 本停車租用規定停車場皆採總量管制,若車位已滿,本權益使用者仍需依序等候入場。
- 收費標準與收費方式:依公告為準,惟調整費用時,將提前一個月公告。
- 使用停車權益租用權利與義務 :
- 本停車權益認證系提供指定車輛登入該車號,於權益使用期間於本契約載明選定之停車站點行使停車權益,該權益無法以任何形式進行轉讓、銷售、贈與、暫停、退款折讓等行為。
- 權益到期日止,跨區停車權益將於權益提供方權益系統自動刪除。如由逾期停放之情形,將由權益截止時間起算該場臨停費用,車主或汽車使用人不得異議。
- 請停車位使用人(車主或汽車使用人)留下正確行動電話號碼,以作緊急簡訊聯絡之用,更換電話時務請通知管理室註記,謝謝配合。
- 停車權益使用人(車主或汽車使用人)進入指定停車場停車時,停車場提供充分之停車位供其停放,若本停車場因事故或局部工程(天然災害除外),或因該停車場特殊車流量高峰時間,而暫時無法提供停車位,停車權益使用人(車主或汽車使用人)不得向權益提供方申請退還停車費用及其因而所受之損失。
- 使用停車場之權益與責任:
- 氣象局發佈颱風警報時,停車位租用人(車主或汽車使用人)需隨時注意颱風警報及大雨特報,必要時,將車子移離,限高依各場站規定為準,請車主自行留意車高,若不移離而造成損失,本公司不需負擔任何賠償責任。
- 車輛進、出停車場時,應遵循停車場內標誌、標線或依管理人員指示方向進出,車輛停放時,應依標誌、標線、停車格位佈設方式入格停妥車輛,俾確保安全,如有任意停放致妨礙其他車輛行進或停放者,權益提供方得依停車場法第三十二條規定及「新北市公有停車場管理自治條例」第七條規定,將車輛移置至適當處所,並得向停車位租用人(車主或汽車使用人))請求移置費新台幣2,500元,如因違規停放導致停車場內意外事故或損壞相關停車設施,停車位租用人(車主或汽車使用人)應負損害賠償責任。
- 車輛禁止裝載易燃、易爆或其他危險物品進入停車場站停放,否則(車主或汽車使用人)應負擔一切因而發生之損害賠償責任。
- 停車場方僅供停車格停放車輛,權益提供方對停放之車輛不負保管責任。但可歸責於權益提供方之事由,致車輛毀損,不在此限。
- 停車權益使用人(車主或汽車使用人)因故意或過失破壞、毀損停車場內各項停車設備者,應負損害賠償責任。
- 依新北市公有停車場管理自治條例第3條附表1規定,月租及臨時停放(含本停車權益使用模式)車輛均應依序進入公有停車場,並依場內劃設之車格位停放,且不得固定車位。違反規定者,權益提供方得取消該停車權益。
- 依身心障礙者專用停車位設置管理辦法第12條及第13條規定,身心障礙者專用停車位識別證應由身心障礙者本人親自持用或其配偶、親屬乘載身心障礙者本人時持用,若經查獲未依規定使用及占用身心障礙者專用停車位,或惡意違法使用甲車牌懸掛至乙車輛產生偽冒之行為,停車場管理單位得通報新北市政府交通局依法裁罰,並得取消停車權益使用權。停車權益使用者無次年度之優先承租權利,一律重新辦理登記。
- 本停車場管理方有投保產物保險公司公共意外責任險,予以公告。
- 停車位租用人之停車權益使用條款如對停車權益使用人(車主或汽車使用人)較交通部公告之應記載事項規定標準更為有利者,從其約定。(本契約書所填寫個資,限用於本停車場內部及本公司管理使用,均依個人資料保護法相關規定辦理)。
- 基於雙方因本條款涉訟時,同意以台灣台北地方法院為第一審管轄法院。但不得排除消費者保護法第四十七條或民事訴訟法第四三六條之九小額訴訟管轄法院之適用。
- 如有未盡事宜,依有關法令規定辦理。法令規定不明時,由雙方本於誠信原則協議處理之。(契約內容有疑義,請簽約起7日內提出) 本契約自簽約日起生效。(需副本時,將另以此正本影印交予原承租人本人留存。)
- 因應本場地有整理與車格調整之工程變動,停車權益使用人同意停車場管理者有權調動使用車格位置,絕無異議。
- 萬事達卡有權對本活動的一切事宜,以及對本活動辦法及注意事項之詮釋,作出最後裁決。
- 萬事達卡保留修改、變更或終止本活動之權利,無須另行通知。
- 如因法令、政府規定或其他因素而有停止本活動或修正本活動辦法及活動注意事項之必要時,萬事達卡有權藉由相關網站或大眾傳播媒體公告,更改或增刪或取消本活動辦法及活動注意事項,而無須預先個別通知參加者。
- 萬事達卡非本活動商品或服務的提供者或銷售者,不為該商品或服務之品質提供任何推薦、擔保或保證,商品或服務如有瑕疵或其他爭議時,應由指定商戶負責,與萬事達卡無涉。如有爭議,請逕洽相關商品或服務提供者。
- 有關本活動之一切相關事宜均受中華民國法律之約束。
- 活動細則請於活動開始後至活動網站查詢。
艾維斯租車
活動期間:2025年1月1日~2025年12月31日止。
活動內容:租車付款刷永豐MasterCard鈦金卡即享:
【台灣地區短租自駕】全車款不分平假日7折;承租三天以上,平日6折假日65折;尊榮車款,平日當日取還5折。
【台灣地區司機機場接送】桃園國際機場接、送機服務85折。
注意事項
- 本活動適用於永豐MasterCard 鈦金卡正卡及附卡持卡人。
【台灣地區短租自駕注意事項】
- 平日定義:週一至週四之非假日;假日定義:週五至週日、國定假日及其前一天。
- 優惠不適用時間:特殊節慶不適用本優惠,如農曆春節期間及3日(含)以上連續假日等,請依商店公告為準。
- 本優惠適用於AVIS台灣網站預約或電話預約,臨櫃租車者亦可享此優惠。
- 台灣短租自駕承租人(即駕駛者)必備條件:年滿20歲並持有有效駕照。
- AVIS Prestige尊榮車款承租人須年滿25歲、持有有效駕照。
- 須使用永豐MasterCard 鈦金卡支付全額租金消費始可享優惠。
- 本優惠限持卡人本人使用,不可轉讓亦不可兌換現金;且不得再與其它優惠專案同時使用。
- 持卡人需符合承租資格並同意租賃契約各項約定方可租用車輛,短租自駕服務各項說明詳見AVIS台灣短租自駕注意事項。
- 如遇不可抗力或不可歸責之事由,AVIS安維斯租車保留修改、變更或終止本活動及對本活動所有事宜最終解釋及決定之權利,相關事宜將依信用卡業務機構管理辦法第19條及相關規範辦理。
- AVIS安維斯租車對本優惠內容保有修改及解釋之權利。
- 取車時必須出示:身份證(護照)、有效駕照(國際駕照及原國駕照)、上述注意事項之信用卡。
- 於取車時,請務必攜帶指定萬事達卡,取車時出示非指定卡片導致無法取車,訂金將不予退還。
- 線上訂購租車刷卡將收取訂金,訂金僅為預取授權,於取車時將取消授權,並於現場收取全額租金。
【台灣地區司機機場接送注意事項】
- 僅限使用台灣發行之萬事達信用卡支付全額租金之消費者,始享有本活動優惠。
- 建議於用車48小時前提出預約,預約方式如下
- APP預約:請至APP STORE或GOOGLE PLAY搜尋「AVIS TW」,即可輕鬆下載使用,並立即確認
- 電話預約:客服專線0800-600-601(海外請撥打:+886-2-6620-6620)
- email預約:booking@avis-taiwan.com
- 客服人員在接到預約需求後4小時內將回覆訂單是否受理(若遇下班時間,將於隔日中午前回覆)。
- 機場接送服務若有以下需求需額外加價:23:00-06:00夜間服務、多點停靠(限順行方向)、偏遠山區、超時等候、農曆春節及三節(中秋、端午、清明節當日)期間詳細加價及報價規定請洽AVIS台灣客服專人。機場接送服務取消規定:預約服務前一天下午5 點(台灣時間)後取消,將收取該趟之全額費用。
- 本優惠不可轉讓、不可兌換現金,亦不得再與其它優惠專案同時使用。
- 每趟接送皆已含責任險,包括:第三責任險,乘客責任險及駕駛人傷害險。
- AVIS 安維斯租車對本優惠內容保有修改及解釋之權利。
- 萬事達卡有權對本活動的一切事宜,以及對本活動辦法及活動注意事項之詮釋,作出最後裁決。
- 萬事達卡保留修改、變更或終止本活動之權利,無須另行通知。
- 如因法令、政府規定或其他因素而有停止本活動或修正本活動辦法及活動注意事項之必要時,萬事達卡有權藉由相關網站或大眾傳播媒體公告,更改或增刪或取消本活動辦法及活動注意事項,而無須預先個別通知參加者。
- 萬事達卡非本活動商品或服務的提供者或銷售者,不為該商品或服務之品質提供任何推薦、擔保或保證,商品或服務如有瑕疵或其他爭議時,應由指定商戶負責,與萬事達卡無涉。如有爭議,請逕洽相關商品或服務提供者。
- 有關本活動之一切相關事宜均受中華民國法律之約束。
- 活動細則請於活動開始後至活動網站查詢。
全鋒洗車買三送一 優惠價600元
活動期間:2025年1月1日~2025年12月31日止。
活動內容:永豐MasterCard 鈦金卡持卡人享全鋒洗金寶跨平台洗車組合服務,買3張送1張,優惠價新台幣600元(原價新台幣800元)
注意事項
- 本活動適用於永豐MasterCard 鈦金卡正卡及附卡持卡人。
- 洗金寶為水刀泡沫洗車(部分場域為刷毛洗車),請依洗金寶平台公告為主。
- 兌換電子洗車券時請務必詳閱讀洗金寶平台服務隱私權政策。
- 洗車使用效期依電子票券所標示為主。
- 兌換洗車券前,可先查詢服務據點,請於洗金寶首頁的據點查詢功能確認。
- 電子洗車券經完成通路選擇後則不得更改,請務必留意。
- 當點出條碼頁面,系統將進行秒數倒數,不得將電子票券截圖於他人使用。
- 系統經用戶確認洗車後,限30分鐘內在洗車場域核銷,逾時作廢,恕無法異動或取消。
- 轉贈功能:依各品牌夥伴規範為主,若規定不得轉贈即無提供此服務,序號兌換模式亦是;洗車券轉贈後將無法回收。
- 兌換洗車通路依各品牌夥伴規範為主,若進行兌換時未顯示,則代表不開放。
- 電子洗車券領取與使用步驟:
- 購買說明:進入萬事達官網點選【萬事達優惠活動】領取專屬優惠代碼>進入全鋒洗金寶首頁>選擇優惠活動>輸入姓名/手機號/優惠代碼>線上刷卡付款>付款後將收到序號簡訊。
- 使用說明:進入首頁>序號兌換>選擇使用>輸入序號與手機號碼>點選[馬上使用]>確定洗車請點選[確定使用]>點選[直接洗車]>條碼顯示>進場請出示給現場服務人員核銷。
- 若選擇「車咕嚕」,因該通路為智慧無接觸式洗車,需以APP現場車牌辨識與操作優惠折抵,請預先下載車咕嚕APP並註冊成為會員,並依序以下步驟操作:【先依照上述兌換步驟點開條碼】→【開啟車咕嚕APP】→【會員服務】→【我的優惠券】→ 【將洗金寶的條碼序號輸入APP中優惠券代碼欄位】→ 【點選領取】。
- 注意事項:
- 電子洗車券經完成通路選擇後則不得更改,請務必留意。
- 當用戶進入合作通路場域,請告知服務人員並出示「電子洗車券」進行核銷。
- 電子憑證效期依會員權益來源設定有所不同,務必留意有效日期,若到期未使用,則視同放棄恕不補發。
- 若現場有加購其他服務項目,需自行額外付費。
- 因各場域洗車動線不同,請依照現場站務人員引導至洗車區進行服務。
- 特約聯盟洗車通路,係由第三方營運管理,請配合遵守各通路場域相關規定。
- 各特約聯盟洗車通路保有提供服務項目及營業時間最終解釋權。
- 全鋒洗金寶跨平台洗車通路資訊,依官網公告為主,恕不另行通知。
- 農曆春節期間不適用優惠劵洗車(依照各洗車通路公告為主)。
- 本商品(服務)禮券所發行之金額,已存入銀行開立之價金保管專戶,專款專用;所稱專用,指供發行人履行交付商品或提供服務義務使用。前開保管期間自中華民國114年01月01日(出售日)至中華民國114年12月31日止(至少一年)。
- 萬事達卡有權對本活動的一切事宜,以及對本活動辦法及注意事項之詮釋,作出最後裁決。
- 萬事達卡保留修改、變更或終止本活動之權利,無須另行通知。
- 如因法令、政府規定或其他因素而有停止本活動或修正本活動辦法及活動注意事項之必要時,萬事達卡有權藉由相關網站或大眾傳播媒體公告,更改或增刪或取消本活動辦法及活動注意事項,而無須預先個別通知參加者。
- 萬事達卡非本活動商品或服務的提供者或銷售者,不為該商品或服務之品質提供任何推薦、擔保或保證,商品或服務如有瑕疵或其他爭議時,應由指定商戶負責,與萬事達卡無涉。如有爭議,請逕洽相關商品或服務提供者。
- 有關本活動之一切相關事宜均受中華民國法律之約束。
- 活動細則請於活動開始後至活動網站查詢。
漫遊吧ESIM優惠68折起
活動期間:2025年1月1日~2025年12月31日止。
活動內容:永豐MasterCard 鈦金卡持卡人享漫游吧ESIM優惠68折起。
注意事項
- 本活動適用於永豐MasterCard 鈦金卡正卡及附卡持卡人。
- 預約時間:本優惠須於5個工作天前,如遇連續假期(連休3天以上)須於7個工作天前透過活動網站預約,預約完成將收到電子郵件訂單確認通知。
(備註:工作天計算不含出發當日,週六、日及國定假日) - 取消規範:
- SIM卡尚未出貨前可申請取消訂單內容,取消將退還SIM卡費用,訂單一旦取消後即無法再恢復。
- 若訂單狀態顯示「已出貨」,表示訂單將無法取消,取消訂單視同已使用,恕不退還原SIM卡費用。
- SIM卡資費說明:
※計費方式- SIM卡的方案請參照價目表,選擇您欲前往的國家及旅遊天數,流量類型(吃到飽、每日流量、總流量)。選擇的國家、天數、類型,出貨後將無法變更。
- 貴賓預約使用兩個國家以上之服務,則每日計費以價高的國家資費計算。(各套餐國家若有增修,依漫遊吧官網公告為主)
- 資費方案:詳見漫遊吧官網。
※預約說明 - 為讓您順利於出國前收到漫遊吧SIM卡,請正確填寫出國及回國日期(皆為台灣時間)。
- SIM卡需視庫存狀況提供,若庫存不足則該日期將無法點選,恕無法提供申請。
※宅配取件說明 - 宅配取件僅限台灣本島,SIM卡最晚將於出國前一天18:00前送達您指定地址,請確保有人可以簽收郵件,以免影響您的權益。
- 台灣部分偏遠地區需加收新台幣150元運費,偏遠地區定義詳見活動網站。
- 若因無人簽收被退件,將收手續費及宅配運費共新台幣300元,並視為已使用本優惠,不得主張及要求本公司或合作廠商提供服務或任何賠償。
- SIM卡由宅配通配送,寄出後會簡訊告知貴賓物流單號碼,請至宅配通官網或致電02-6618-1818查詢。
※ 備註:逾期如未收到,請致電或網站查詢貨件動向,避免無法順利收到SIM卡。
- SIM卡上網使用限制
- 無缐上網數據服務依預約選取國家,於訂定之國家或地區內使用。
- 依電信商的(公平使用條例限制 Fair Usage Policy)若短時間內大量使用,當地電訊商有權中斷、或限制其使用。
- 電訊服務為當地電訊商提供,若有任何不可抗因素令上網服務受影響或中斷,漫遊吧將不會作出退款或任何補償。包括:當地電訊商維護,天災,當地電訊商信號覆蓋問題...等。
- 若因客戶自身因素(不當使用SIM卡、故意凹摺或擠壓、未正常設定者)導致上網服務受影響或中斷,漫遊吧將不會作出退款或任何補償。
- 若使用SIM中遇到問題(未能連接上網等)請於旅行期間,找免費WiFi或其他上網方式聯絡客服;若在旅行途中遇到問題未聯絡漫遊吧客服(沒有相關記錄),漫遊吧有權不接受任何退款申請。
- 本優惠禁止買賣行為且不可轉讓,僅對所示優惠有效,不可兌換現金或找零,如經查報確認,得終止使用優惠活動之權利。
- 本優惠及服務係由「肯驛國際」所提供,貴賓對所提供之優惠及服務有任何爭議,或所有交易相關事項,由「肯驛國際」及參與優惠之廠商負責處理。
- 「肯驛國際」保留隨時修改、變更或終止本活動之權利,無須事先通知。參考定價若有調整,請依「肯驛國際」公告定價為準
- 萬事達卡有權對本活動的一切事宜,以及對本活動辦法及活動注意事項之詮釋,作出最後裁決。
- 萬事達卡保留修改、變更或終止本活動之權利,無須另行通知。
- 如因法令、政府規定或其他因素而有停止本活動或修正本活動辦法及活動注意事項之必要時,萬事達卡有權藉由相關網站或大眾傳播媒體公告,更改或增刪或取消本活動辦法及活動注意事項,而無須預先個別通知參加者。
- 萬事達卡非本活動商品或服務的提供者或銷售者,不為該商品或服務之品質提供任何推薦、擔保或保證,商品或服務如有瑕疵或其他爭議時,應由指定商戶負責,與萬事達卡無涉。如有爭議,請逕洽相關商品或服務提供者。
- 有關本活動之一切相關事宜均受中華民國法律之約束。
- 活動細則請於活動開始後至活動網站查詢。
漫遊吧SIM優惠85折起
活動期間:
2025年1月1日~2025年12月31日止。
活動內容:
永豐MasterCard 鈦金卡持卡人享漫游吧SIM卡優惠85折起。
注意事項
- 本活動適用於永豐MasterCard 鈦金卡正卡及附卡持卡人。
- 預約時間:本優惠須於5個工作天前,如遇連續假期(連休3天以上)須於7個工作天前透過活動網站預約,預約完成將收到電子郵件訂單確認通知。
(備註:工作天計算不含出發當日,週六、日及國定假日) - 取消規範:
- SIM卡尚未出貨前可申請取消訂單內容,取消將退還SIM卡費用,訂單一旦取消後即無法再恢復。
- 若訂單狀態顯示「已出貨」,表示訂單將無法取消,取消訂單視同已使用,恕不退還原SIM卡費用。
- SIM卡資費說明:
※計費方式- SIM卡的方案請參照價目表,選擇您欲前往的國家及旅遊天數,流量類型(吃到飽、每日流量、總流量)。選擇的國家、天數、類型,出貨後將無法變更。
- 貴賓預約使用兩個國家以上之服務,則每日計費以價高的國家資費計算。(各套餐國家若有增修,依漫遊吧官網公告為主)
- 資費方案:詳見漫遊吧官網。
※預約說明 - 為讓您順利於出國前收到漫遊吧SIM卡,請正確填寫出國及回國日期(皆為台灣時間)。
- SIM卡需視庫存狀況提供,若庫存不足則該日期將無法點選,恕無法提供申請。
※宅配取件說明 - 宅配取件僅限台灣本島,SIM卡最晚將於出國前一天18:00前送達您指定地址,請確保有人可以簽收郵件,以免影響您的權益。
- 台灣部分偏遠地區需加收新台幣150元運費,偏遠地區定義詳見活動網站。
- 若因無人簽收被退件,將收手續費及宅配運費共新台幣300元,並視為已使用本優惠,不得主張及要求本公司或合作廠商提供服務或任何賠償。
- SIM卡由宅配通配送,寄出後會簡訊告知貴賓物流單號碼,請至宅配通官網或致電02-6618-1818查詢。
※ 備註:逾期如未收到,請致電或網站查詢貨件動向,避免無法順利收到SIM卡。
- SIM卡上網使用限制
- 無缐上網數據服務依預約選取國家,於訂定之國家或地區內使用。
- 依電信商的(公平使用條例限制 Fair Usage Policy)若短時間內大量使用,當地電訊商有權中斷、或限制其使用。
- 電訊服務為當地電訊商提供,若有任何不可抗因素令上網服務受影響或中斷,漫遊吧將不會作出退款或任何補償。包括:當地電訊商維護,天災,當地電訊商信號覆蓋問題...等。
- 若因客戶自身因素(不當使用SIM卡、故意凹摺或擠壓、未正常設定者)導致上網服務受影響或中斷,漫遊吧將不會作出退款或任何補償。
- 若使用SIM中遇到問題(未能連接上網等)請於旅行期間,找免費WiFi或其他上網方式聯絡客服;若在旅行途中遇到問題未聯絡漫遊吧客服(沒有相關記錄),漫遊吧有權不接受任何退款申請。
- 本優惠禁止買賣行為且不可轉讓,僅對所示優惠有效,不可兌換現金或找零,如經查報確認,得終止使用優惠活動之權利。
- 本優惠及服務係由「肯驛國際」所提供,貴賓對所提供之優惠及服務有任何爭議,或所有交易相關事項,由「肯驛國際」及參與優惠之廠商負責處理。
- 「肯驛國際」保留隨時修改、變更或終止本活動之權利,無須事先通知。參考定價若有調整,請依「肯驛國際」公告定價為準
- 萬事達卡有權對本活動的一切事宜,以及對本活動辦法及活動注意事項之詮釋,作出最後裁決。
- 萬事達卡保留修改、變更或終止本活動之權利,無須另行通知。
- 如因法令、政府規定或其他因素而有停止本活動或修正本活動辦法及活動注意事項之必要時,萬事達卡有權藉由相關網站或大眾傳播媒體公告,更改或增刪或取消本活動辦法及活動注意事項,而無須預先個別通知參加者。
- 萬事達卡非本活動商品或服務的提供者或銷售者,不為該商品或服務之品質提供任何推薦、擔保或保證,商品或服務如有瑕疵或其他爭議時,應由指定商戶負責,與萬事達卡無涉。如有爭議,請逕洽相關商品或服務提供者。
- 有關本活動之一切相關事宜均受中華民國法律之約束。
- 活動細則請於活動開始後至活動網站查詢。
維斯資訊WiFi機/SIM卡/ESIM 89折
活動期間:2025年1月1日~2025年12月31日止。
活動內容:永豐MasterCard 鈦金卡持卡人於專屬網站預約,結帳時輸入萬事達信用卡號享以下優惠:
- 日租型WIFI機及SIM卡,日租售價89折。
- 購買一次性SIM卡/eSIM /儲值流量包,售價89折。
注意事項
- 本活動適用於永豐MasterCard 鈦金卡正卡及附卡持卡人。
- 以上優惠活動期間相關iVideo租用WiFi上網分享器&購買SIM卡/eSIM實際價格、內容、規定請依iVideo官網公告為準。
- 本活動適用於單筆完成訂單,若臨時延期或續租之租金則不適用於此優惠。
- 本活動優惠內容需於線上租用&購買時,刷卡付費方能享用。
- 購買SIM卡/eSIM/儲值流量包相關優惠,不可與iVideo 其他優惠活動及維思幣並用 。
- iVideo保留參加本活動與否及變更、終止活動之權利。
- 萬事達卡有權對本活動的一切事宜,以及對本活動辦法及活動注意事項之詮釋,作出最後裁決。
- 萬事達卡保留修改、變更或終止本活動之權利,無須另行通知。
- 如因法令、政府規定或其他因素而有停止本活動或修正本活動辦法及活動注意事項之必要時,萬事達卡有權藉由相關網站或大眾傳播媒體公告,更改或增刪或取消本活動辦法及活動注意事項,而無須預先個別通知參加者。
- 萬事達卡非本活動商品或服務的提供者或銷售者,不為該商品或服務之品質提供任何推薦、擔保或保證,商品或服務如有瑕疵或其他爭議時,應由指定商戶負責,與萬事達卡無涉。如有爭議,請逕洽相關商品或服務提供者。
- 有關本活動之一切相關事宜均受中華民國法律之約束。
- 活動細則請於活動開始後至活動網站查詢。
酷遊卡 不限金額享8折優惠
活動期間:2025年1月1日~2025年12月31日止。
活動內容:永豐MasterCard 鈦金卡持卡人於酷遊卡官網刷卡消費,結帳時輸入優惠碼【mastercard800】,即享不限訂單金額8折優惠。(適用地區:日本、韓國、東南亞(星馬泰越)、港澳、美國、歐洲、土耳其等)
注意事項
- 本活動適用於永豐MasterCard 鈦金卡正卡及附卡持卡人。
- 本優惠僅限持卡人使用,僅對所示商品或服務有效,不可兌換現金。
- 本優惠服務之一切相關事宜依活動網站公告為主。
- 憑本活動專屬優惠碼僅限在酷遊卡官網,並以永豐MasterCard 鈦金卡結帳,方可享有優惠。
- 本活動之專屬優惠碼可重複使用,唯每筆訂單限用一次,且不可與其他優惠一併使用。
- 本優惠服務之使用流程、結帳及退款等等之相關使用辦法,請至酷遊卡官網查詢或聯繫專人客服。
- 酷遊卡另外之特殊限制條件,依官網規定辦理,酷遊卡並保有更改優惠之權利。
- 本活動網站活動之商品均享有5,000萬產品責任險的保障。
- 萬事達卡有權對本活動的一切事宜,以及對本活動辦法及活動注意事項之詮釋,作出最後裁決。
- 萬事達卡保留修改、變更或終止本活動之權利,無須另行通知。
- 如因法令、政府規定或其他因素而有停止本活動或修正本活動辦法及活動注意事項之必要時,萬事達卡有權藉由相關網站或大眾傳播媒體公告,更改或增刪或取消本活動辦法及活動注意事項,而無須預先個別通知參加者。
- 萬事達卡非本活動商品或服務的提供者或銷售者,不為該商品或服務之品質提供任何推薦、擔保或保證,商品或服務如有瑕疵或其他爭議時,應由指定商戶負責,與萬事達卡無涉。如有爭議,請逕洽相關商品或服務提供者。
- 有關本活動之一切相關事宜均受中華民國法律之約束。
- 活動細則請於活動開始後至活動網站網站查詢。
奧丁丁體驗 消費滿額享95折優惠
活動期間:
2025年1月1日~2025年12月31日止。
活動內容:
永豐MasterCard 鈦金卡持卡人於奧丁丁體驗單筆消費滿新台幣2,000元,結帳時輸入折扣碼【mastercard2025】,享95折優惠。
注意事項
- 本活動適用於永豐MasterCard 鈦金卡正卡及附卡持卡人。
- 本優惠不可轉讓,僅限持卡人使用,僅對所示商品或服務有效,不可兌換現金。
- 萬事達卡持卡人於活動期間內至奧丁丁體驗購買商品,於結帳頁面輸入折扣碼【mastercard2025】,全球行程機票消費滿新台幣2,000元,卡友立享95 折優惠,限量1,500組。
※每筆訂單限使用乙筆折扣碼,單一帳號不限折扣碼使用次數。
※部分商品不適用(將標示於前台),折扣碼不與Premium鑽石會員或其他優惠並用。
※結帳前未輸入折扣碼者,訂單成立後恕無法變更使用折扣碼。
※以上活動辦法,奧丁丁旅行社股份有限公司保有最終修改、變更、解釋及取消之權利。 - 本專案折扣碼不得要求兌換等值現金或其他對價商品,亦不得與其他優惠同時使用。
- 本活動係由合作廠商奧丁丁體驗直接提供予萬事達卡持卡人,萬事達卡與奧丁丁體驗並無合夥、代理、經銷或保證之關係,如萬事達卡持卡人與奧丁丁體驗提供之權益或服務有爭議時,均由奧丁丁體驗自行負責,與萬事達卡無涉。
- 萬事達卡有權對本活動的一切事宜,以及對本活動辦法及注意事項之詮釋,作出最後裁決。
- 萬事達卡保留修改、變更或終止本活動之權利,無須另行通知。
- 如因法令、政府規定或其他因素而有停止本活動或修正本活動辦法及活動注意事項之必要時,萬事達卡有權藉由相關網站或大眾傳播媒體公告,更改或增刪或取消本活動辦法及活動注意事項,而無須預先個別通知參加者。
- 萬事達卡非本活動商品或服務的提供者或銷售者,不為該商品或服務之品質提供任何推薦、擔保或保證,商品或服務如有瑕疵或其他爭議時,應由指定商戶負責,與萬事達卡無涉。如有爭議,請逕洽相關商品或服務提供者。
- 有關本活動之一切相關事宜均受中華民國法律之約束。
- 活動細則請於活動開始後至活動網站查詢。
台北雙層觀光巴士 75折優惠
活動期間:2025年1月1日~2025年12月31日止。
活動內容:持永豐MasterCard 鈦金卡於現場刷卡購買台北市雙層露天觀光巴士紅線、藍線,4小時以上的票券,可享75折優惠。
注意事項
- 活動適用於永豐MasterCard 鈦金卡正卡及附卡持卡人。
- 限車上購買,於現場持永豐MasterCard 鈦金卡即可向車服人員以75折優惠價格購票。
- 上車地點:台北車站捷運M4號出口(忠孝西路、公園路口)。
- 時刻表、行駛路線及景點請參考雙層觀光巴士官網。
- 4小時票:首末班發車時間09:10-19:50 ;啟用4小時內,紅、藍線任意搭乘。
- 日間票:使用時間09:10-18:00;紅、藍線任意搭乘。
- 24小時票:首末班發車時間09:10-19:50 ;首次搭乘起,24小時內有效,可不限次數上下車使用,紅、藍線任意搭乘。
- 48小時票:首末班發車時間09:10-19:50;首次搭乘起,48小時內有效,可不限次數上下車使用,紅、藍線任意搭乘。
- 萬事達卡有權對本活動的一切事宜,以及對本活動辦法及注意事項之詮釋,作出最後裁決。
- 萬事達卡保留修改、變更或終止本活動之權利,無須另行通知。
- 如因法令、政府規定或其他因素而有停止本活動或修正本活動辦法及活動注意事項之必要時,萬事達卡有權藉由相關網站或大眾傳播媒體公告,更改或增刪或取消本活動辦法及活動注意事項,而無須預先個別通知參加者。
- 萬事達卡非本活動商品或服務的提供者或銷售者,不為該商品或服務之品質提供任何推薦、擔保或保證,商品或服務如有瑕疵或其他爭議時,應由指定商戶負責,與萬事達卡無涉。如有爭議,請逕洽相關商品或服務提供者。
- 有關本活動之一切相關事宜均受中華民國法律之約束。
- 活動細則請於活動開始後至活動網站查詢。
雙層餐車晚餐 88 折優惠
活動期間:2025年1月1日~2025年12月31日止。
活動內容:永豐MasterCard 鈦金卡持卡人經台灣租車e-go預定台北雙層餐車晚餐獨享88折優惠。
注意事項
- 本活動適用於永豐MasterCard 鈦金卡正卡及附卡持卡人。
- 本活動以2位或4位1桌為原則,訂位以2、4、6、8人為單位。預約專線:+886-2-2796-5668。網站預約服務詳情請見e-go官網公告。
- 每週一公休不發車。
- 發車時間:17:00、19:30。
- 上車地點:台北市市政府捷運站3號出口外。請於發車時間前15分鐘報到。
- 行駛路線與常見問題詳見雙層餐車官網。
- 本車備有免費USB充電。
- 本車每3個月更換餐點,由5星級飯店提供。
- 素食者提供蛋奶素餐點供選擇。
- 上層共有26個座位,建議於搭乘前至少7天前,透過電話預約,以免向隅。
- 萬事達卡有權對本活動的一切事宜,以及對本活動辦法及注意事項之詮釋,作出最後裁決。
- 萬事達卡保留修改、變更或終止本活動之權利,無須另行通知。
- 如因法令、政府規定或其他因素而有停止本活動或修正本活動辦法及活動注意事項之必要時,萬事達卡有權藉由相關網站或大眾傳播媒體公告,更改或增刪或取消本活動辦法及活動注意事項,而無須預先個別通知參加者。
- 萬事達卡非本活動商品或服務的提供者或銷售者,不為該商品或服務之品質提供任何推薦、擔保或保證,商品或服務如有瑕疵或其他爭議時,應由指定商戶負責,與萬事達卡無涉。如有爭議,請逕洽相關商品或服務提供者。
- 有關本活動之一切相關事宜均受中華民國法律之約束。
- 活動細則請於活動開始後至活動網站查詢。