關於永豐
個人服務
數位金融
中小企業
法人企業
常見問題
營業據點
搜尋
全部
全部
數位金融
存款貸款
外匯
基金理財
信用卡
法人金融
熱搜:
進階搜尋
信用卡
卡片總覽
我要辦卡
刷卡享優惠
卡友服務
國際組織優惠
分期/預借現金
紅利兌換
繳款/費/稅服務
商店收單
3D 網路交易驗證
Credit card application
最新公告
防詐騙專區
存款/外匯
豐雲匯外匯服務平台
優惠專區
臺幣存款
存款試算
利匯率
外幣存款
外幣匯兌
整合帳戶
薪轉帳戶
簽帳金融卡
保管箱業務
貸款
豐雲房貸
房屋貸款
個人信貸
私房錢信貸
其他貸款
房屋貸款試算
理債關懷專區
財富/信託
永豐財富管理
金融情報
基金
海外股票
ETF
債券
定時定額專區
結構型商品
黃金存摺
豐信託執事
個人信託業務
永豐ibrAin
集合管理運用帳戶
退休信託帳戶可攜服務
公告事項
保險
保險介紹
保險需求
商品櫥窗
公告事項
豐收學堂
綠色行動力
投資理財
聰明儲蓄
精打細算
企業情報
金融趨勢
熱搜:
個人化通知
智慧小豐
搜尋
首頁
>
個人服務
>
信用卡
>
最新公告
>
簽帳金融卡約定條款公告
卡片總覽
-
卡片總覽
-
銀行卡
-
聯名認同卡
-
簽帳金融卡
-
行動支付
-
企業/採購卡
-
現金儲值卡
我要辦卡
-
辦卡活動
-
線上辦卡推薦活動
-
線上辦卡
-
財力提供說明
-
辦卡進度查詢
-
線上開卡
-
申請書下載
-
申辦信用卡文件上傳
-
電話留言申辦
刷卡享優惠
-
刷卡享優惠
-
查詢已登錄活動
-
精選名店優惠
卡友服務
國際組織優惠
-
VISA 無限卡
-
VISA 御璽卡
-
VISA 商務御璽卡
-
Mastercard 世界卡
-
Mastercard 鈦金商務卡
-
MasterCard 世界商務卡
-
Mastercard 鈦金卡
-
Mastercard Debit卡
-
JCB 晶緻卡
分期/預借現金
-
單筆消費分期
-
帳單分期
-
預借現金
-
預借現金分期 (易通財)
-
長期循環戶轉換還款
紅利兌換
-
豐點生活圈
-
紅利商品兌換
-
紅利點數查詢
-
紅利活動辦法
繳款/費/稅服務
商店收單
3D 網路交易驗證
Credit card application
最新公告
防詐騙專區
最新公告
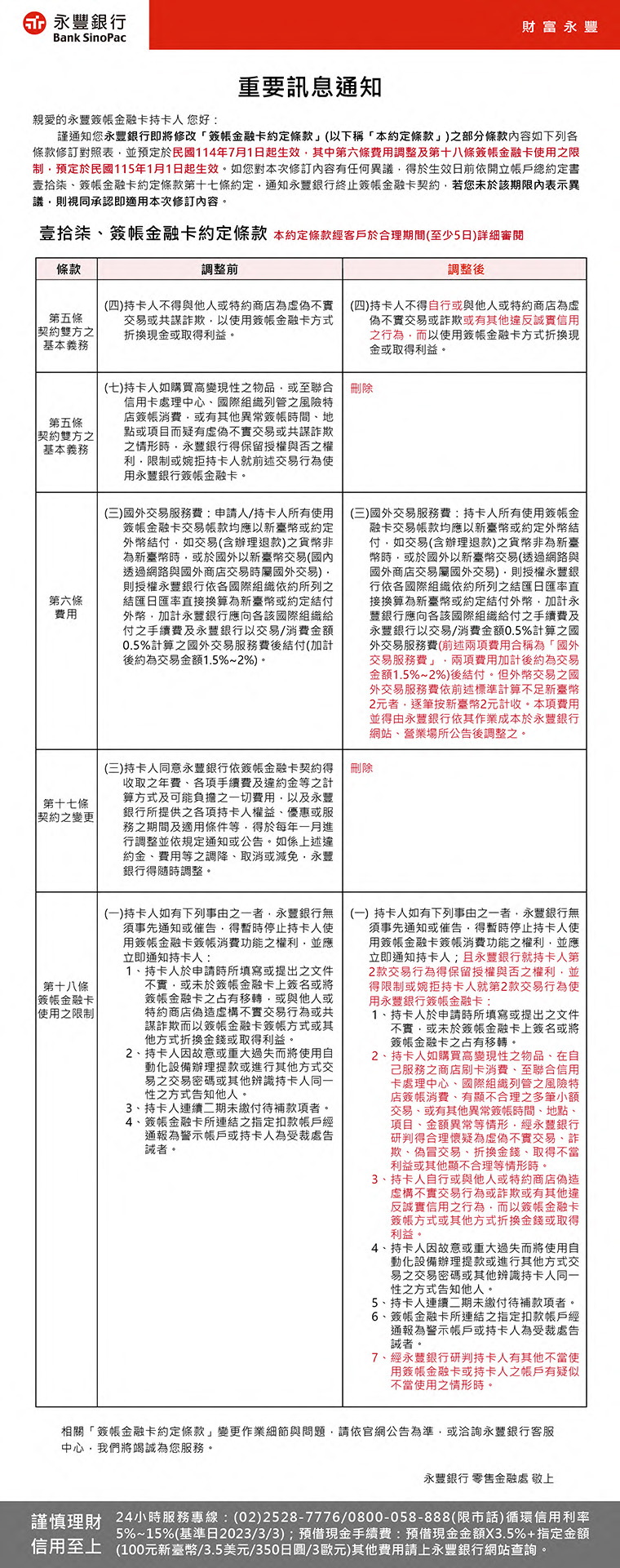
簽帳金融卡約定條款公告
永豐銀行首頁
關於永豐銀行
永豐銀行介紹
公告訊息
新聞中心
法定公開揭露事項
個人服務
個人服務總覽
信用卡
貸款服務
存款/外匯
財富/信託
金融情報
保險
數位金融
數位金融總覽
數位理財
行動理財
智慧客服
繳費繳稅
MyData
豐雲櫃台
帳戶連結付款
公益捐款
跨境付款
豐收款
企業現金管理
場域商拓
特色分行
場域金融
寰宇金融網
API開發者專區
個人基本資料更新
中小企業
中小企業總覽
現金管理
商業融資
商店收單
數位申請
法人企業
法人企業總覽
存款/外匯
融資服務
現金管理
金融服務
豐收學堂
投資理財
聰明儲蓄
精打細算
企業情報
金融趨勢
網路銀行
行動網路銀行
寰宇金融網
營業據點
分行據點
ATM據點
社群網站
YT_永豐銀行官方頻道
LINE_永豐銀行官方帳號
FB_永豐銀行
FB_DA BOSS
IG_永豐信用卡|刷卡享優惠
IG_ DAWHO Chill生活
IG_永豐人才SinoPac Careers
智慧小豐
隱私權保護聲明
English