
國際機場貴賓室服務
持指定卡別可享有全球貴賓室的專屬禮遇
U.First全球機場貴賓室/機場餐廳
- 服務期間:2026/1/1-2026/12/31。
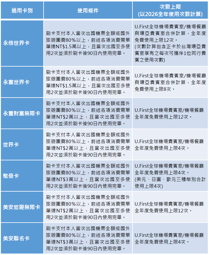
- 適用對象:永傳世界卡/永富世界卡/永豐財富無限卡/世界卡/幣倍卡/美安悠遊無限卡/美安聯名卡之正、附卡持卡人。
- 使用資格及免費次數條件:
- 使用資格:使用時須持有適用本服務之有效信用卡並符合下述使用說明
◇【永傳世界卡/永富世界卡】
持有有效之永傳世界卡或永富世界卡,即可申請「U.First電子票卡」
◇【永豐財富無限卡、世界卡、幣倍卡、美安悠遊無限卡、美安聯名卡】
前一年度享機場貴賓室權益之指定卡片(永豐財富無限卡、世界卡、幣倍卡、美安悠遊無限卡、美安聯名卡)正、附卡合計累積一般消費達NT$30萬(含)以上方可申請「U.First電子票卡」。
(例如︰客戶持有卡片一般消費,永豐財富無限卡10萬元、世界卡10萬元、幣倍卡5萬元、美安聯名卡5萬,合計為30萬元) - 免費次數條件:正、附卡合併計算免費使用次數,倘違反使用規定、使用超出免費次數、未符合使用條件、攜帶同行貴賓使用,為自費使用,將於持卡人信用卡帳單收取每位每次NT$900費用。
- 申請方式:
- 請於使用U.First全球機場貴賓室/機場餐廳前三個工作天申請「U.First電子票卡」,每位適用對象限核發一張「U.First電子票卡」且限本人使用,申請時須符合使用資格且持有適用本優惠之有效信用卡。
U.First電子票卡教學說明
U.First電子票卡線上申請
「U.First電子票卡」有效期限至2026年12月31日,到期後如需使用請重新申請,申請時須符合當時之使用資格。 - 符合使用資格之持卡人可持本人之「U.First電子票卡」使用此卡配合之機場貴賓室/機場餐廳。
機場貴賓室查詢 - 使用規範:
- 若持卡人之信用卡因故停用或到期未獲本行續發時,將無法繼續使用本服務,倘持卡人(包括任何與持卡人同行貴賓)使用失效之信用卡使用本服務時,應由持卡人自行支付機場貴賓室之費用,每位每次NT$900。
- 使用機場貴賓室/機場餐廳往前追溯,經本行核對若無符合使用條件之機票或團費之刷卡紀錄,或來回行程使用超過3 (含)次以上,或超逾免費使用次數,或不符免費使用資格,或攜伴進入使用時須負擔使用費:
- 機場貴賓室︰此費用不會於現場收取,將於持卡人信用卡帳單中列示「機場貴賓室使用費用」/「同行親友使用機場貴賓室」收取每位每次NT$900。
- 機場餐廳︰此費用不會於現場收取,將於持卡人信用卡帳單中列示「機場貴賓室使用費用」收取每位每次NT$900。如需使用第二客以上U.First套餐或其他消費將視同一般消費,須於現場支付款項。使用機場餐廳提供U.First套餐服務,每份U.First套餐將等同使用1次禮遇。
- 會員可持本人「U.First電子票卡」使用機場貴賓室/機場餐廳,免費使用權益無法「轉贈」,只限永豐信用卡會員本人使用,免費使用條件之消費門檻採正、附卡分開計算;請正、附卡會員各自出示屬於本人之「U.First電子票卡」。
- 請與同行親友各自出示U.First電子票卡,避免機場貴賓室/機場餐廳人員以攜伴方式登記您的使用紀錄,若後續機場貴賓室/機場餐廳向本行請款,此筆費用將於會員信用卡帳單中列示「同行親友使用機場貴賓室」向您收取,恕本行無法退還。
- 持卡人可於U.First電子票卡「使用紀錄」頁面內查閱使用機場貴賓室/機場餐廳記錄憑證,此憑證為持卡人使用機場貴賓室/機場餐廳的詳細記錄,如對使用有疑問,請在使用時間後3個工作日內提出,如未提出異議,視為同意本次服務的使用。
注意事項
- U.First電子票卡(下稱「U.First卡」),本服務由本行特約廠商肯驛國際旅行社有限公司(下稱「肯驛國際」)提供。
- 申請本優惠之持卡人需填寫持卡人卡號、姓名及手機號碼,申請完成後由肯驛國際於24小時內發送簡訊通知16碼U.First卡號簡訊至持卡人手機,U.First卡會籍效期自核卡日起至2026年12月31日止,逾期則無法享有相關會籍權益。持卡人同意將申辦U.First卡之個人資料提供予肯驛國際及其所屬(或代理)公司進行處理及利用。
- 「U.First卡」不得轉讓他人使用;免費使用權益限本人使用無法「轉贈」;非本人不當使用可能構成偽造文書或詐欺。
- 「U.First卡」非付款卡,亦不得作為信用證明。
- 持卡人若選擇機場貴賓室服務:
- 持卡人和其同行賓客須各自出示有效的「U.First卡」、登機證及護照方可進入機場貴賓室。
- U.First卡提供的機場貴賓室的使用是採每位每次計費。
- 若同行的賓客也持有「U.First卡」,請各別出示「U.First卡」 (或QR code) 予機場貴賓室人員登錄,避免機場貴賓室人員以攜伴方式登記您的使用紀錄,若後續於會員信用卡消費帳單中產生攜伴費用,恕無法退還。
- 同行的賓客不論是孩童或大人,每位每次攜伴費NT$900,此費用不會於現場收取,將於持卡人信用卡帳單中列示「機場貴賓室使用費用」/「同行親友使用機場貴賓室」收取每位每次NT$900。
- 持卡人若選擇機場餐廳-U.First套餐服務:
- 每日僅限免費使用一次機場餐廳之U.First套餐服務,每份U.First套餐將等同使用1次禮遇。超出使用次數或未符合免費使用條件,U.First套餐使用費用不會於現場收取,將列示於持卡人信用卡消費帳單中收取。每位每次NT$900。
- 符合免費使用條件之持卡人,如需使用第二客以上U.First套餐或其他消費將視同一般消費,須於現場支付款項。
- 持卡人和其同行賓客須各自出示有效的「U.First卡」及護照方可使用,機場餐廳並不限制持卡人同行賓客人數,惟同行賓客須遵守機場餐廳之最低消費金額規定,及可能因機場餐廳場所擁擠或座位額滿而受到限制,是否限制進入將由各機場餐廳全權決定。餐廳不再另開立發票給使用機場餐廳-U.First套餐之U.First卡持卡人。若持卡人同行賓客也持有U.First卡,且同行人欲使用U.First套餐服務,請各別出示有效的U.First卡QR code予機場餐廳人員登錄。台灣機場餐廳,可參見【服務介紹】內容。
- U.First全球機場貴賓室/機場餐廳之使用規範,如每次最長停留時間限制(使用時間限制)、人數限制、服務項目、設備提供及各項需付費項目(如超時費用、淋浴費用、付費飲料等),詳情請依各機場貴賓室/機場餐廳規定為主。
- U.First全球機場貴賓室/機場餐廳使用費用及攜伴費用之入帳日,因請款時點不同而有所差異,通常自使用日起至於持卡人信用卡帳單入帳約需一個月以上時間。
- 所有參與機場貴賓室計畫的機場貴賓室/機場餐廳,其內部作業由各加入單位自行決定。本行和肯驛國際所屬 (或代理) 公司無權干預其供應之設備、營業時間或人事。肯驛國際所屬 (或代理) 公司確保廣告上所述之功能及設備,但本行和肯驛國際所屬 (或代理) 公司不負責任何因提供設備與否所遭致之任何損失賠償。
- 持卡人及其同行賓客必須遵守各機場貴賓室/機場餐廳所頒定之使用規則,使用權有時會因機場貴賓室場所擁擠而受到限制,是否限制進入將由各機場貴賓室全權決定。
- 所有飲料 (含酒精飲料) 免費提供與否由各機場貴賓室/機場餐廳自行決定,因使用飲料所產生的費用由持卡人直接付款給機場貴賓室/機場餐廳服務人員 (詳情請見個別機場貴賓室/機場餐廳規定)。
- 各項設備的提供及收費標準因每個機場貴賓室/機場餐廳而異,並由各機場貴賓室/機場餐廳自行決定,因使用設備所產生的費用由持卡人直接付款給機場貴賓室/機場餐廳服務人員 (詳情請見個別機場貴賓室/機場餐廳規定)。
- 機場貴賓室/機場餐廳服務人員保留拒絕任何舉止或衣著不宜的持卡人及其同行賓客進入機場貴賓室/機場餐廳之權利。機場貴賓室/機場餐廳服務人員可能會邀請有前述情形者離開機場貴賓室/機場餐廳。本行和肯驛國際所屬 (或代理) 公司對於持卡人及其同行賓客因前述情形而被機場貴賓室/機場餐廳服務人員拒絕進入機場貴賓室/機場餐廳所產生之直接與間接損失概不負責。
- 持卡人及其同行賓客若與機場貴賓室/機場餐廳服務人員發生任何爭議,本行和肯驛國際所屬 (或代理) 公司不負任何責任。
- 若持卡人或其同行賓客使用機場貴賓室/機場餐廳時導致任何人士受傷或死亡或任何財產上之損害,持卡人同意保障本行和肯驛國際所屬 (或代理) 公司、其董事、雇員和代理人 (統稱「受保各方」) 免於承擔責任、損毀、損失、索償、訴訟、判決,開支與費用 (包括合理的律師費),但受保各方的嚴重疏忽或蓄意處置不當行為則不在保障範圍之列。
- 本項優惠或服務係由特約廠商肯驛國際直接提供予持卡人,本行與廠商間並無合夥、代理、經銷或提供保證之關係。如持卡人與廠商就提供之權益或服務有爭議時,均由廠商自行負責,與本行無涉。
- 肯驛國際所屬 (或代理) 公司與本行保留隨時修改此條款及變更或取消活動內容之權利。
台灣環亞機場貴賓室
- 服務期間:2026/1/1-2026/12/31。
- 適用對象:永傳世界卡/永富世界卡之正、附卡持卡人。
- 使用資格及免費次數條件:
- 使用資格︰永傳世界卡/永富世界卡之正、附卡持卡人持本人前述適用本優惠之信用卡實體卡使用台灣環亞機場貴賓室服務。
- 免費次數條件︰正、附卡合併計算免費使用次數,永傳世界卡正卡會員可攜伴1位貴賓免費使用貴賓室服務,次數計入年度免費使用次數中。倘違反使用規定、使用超出免費次數、未符合使用條件、永傳世界卡攜伴超過1位、永富世界卡攜帶同行貴賓使用 (實際可攜伴人數限制須依各貴賓室規定),為自費使用,將於持卡人信用卡帳單卡收取每位每次NT$900。
- 使用方式:符合使用資格之持卡人持本人之「永傳世界卡」或「永富世界卡」實體卡使用台灣環亞機場貴賓室。最新台灣環亞機場貴賓室資訊請至環亞機場貴賓室官網查詢。
- 使用規範︰
- 若持卡人之信用卡因故停用或到期未獲本行續發時,將無法繼續使用本服務,倘持卡人(包括任何與持卡人同行貴賓)使用失效之信用卡使用本服務時,應由持卡人自行支付機場貴賓室之費用,每位每次NT$900。
- 使用機場貴賓室往前追溯,經本行核對若無符合使用條件之機票或團費之刷卡紀錄,或來回行程使用超過3 (含)次以上(不含永傳世界卡於台灣環亞機場貴賓室攜伴1位),或超逾免費使用次數,或不符免費使用資格,或攜伴進入使用時須負擔使用費,此費用不會於現場收取,將於持卡人信用卡帳單中列示「機場貴賓室使用費用」/「同行親友使用機場貴賓室」收取每位每次NT$900。
- 會員可持本人之「永傳世界卡」或「永富世界卡」使用機場貴賓室,免費使用權益無法「轉贈」,只限永豐信用卡會員本人使用(永傳世界卡正卡會員可攜伴1位貴賓,次數計入年度免費使用次數中),免費使用條件之消費門檻採正、附卡分開計算;請正、附卡會員各自出示屬於本人之「永傳世界卡」或「永富世界卡」。
- 請與同行親友各自出示本人之「永傳世界卡」或「永富世界卡」,避免機場貴賓室人員以攜伴方式登記您的使用紀錄,服務人員會刷卡驗證使用資格,請於「使用紀錄單」上簽名,並確認單據上所登錄之使用人數 (持卡人本人+同行賓客人數) 是否無誤,並取回收執聯,使用機場貴賓室之收費係以此紀錄單作為依據,現場如未提出異議,視為同意本次服務的使用。若後續機場貴賓室向本行請款,此筆費用將於會員信用卡帳單中列示「同行親友使用機場貴賓室」向您收取,恕本行無法退還。
注意事項
- 免費使用權益限本人使用無法「轉贈」;非本人不當使用可能構成偽造文書或詐欺。
- 持卡人使用機場貴賓室服務:
- 持卡人和其同行賓客須各自出示有效的「永傳世界卡」或「永富世界卡」、登機證及護照方可進入機場貴賓室。
- 使用是採每位每次計費。
- 若同行的賓客也持有「永傳世界卡」或「永富世界卡」,請各別出示「永傳世界卡」或「永富世界卡」予機場貴賓室人員登錄,避免機場貴賓室人員以攜伴方式登記您的使用紀錄,若後續於會員信用卡消費帳單中產生攜伴費用,恕無法退還。
- 同行的賓客不論是孩童或大人(永傳世界卡正卡會員可攜伴1位貴賓,次數計入年度免費使用次數中),每位每次攜伴費NT$900,此費用不會於現場收取,將於持卡人信用卡帳單中列示「機場貴賓室使用費用」/「同行親友使用機場貴賓室」收取每位每次NT$900。
- 台灣環亞機場貴賓室之使用規範,如每次最長停留時間限制 (使用時間限制)、是否提供免費飲料、電話設備、電腦上網(Internet)、Wi-Fi無線上網等及各項需付費項目,如超時費用、淋浴費用、付費飲料等,以各貴賓室現場公告為主。
- 台灣環亞機場貴賓室使用費用及攜伴費用之入帳日,因請款時點不同而有所差異,通常自使用日起至於持卡人信用卡帳單入帳約需一個月以上時間。
- 本項優惠或服務係由特約廠商台灣環亞機場貴賓室直接提供予持卡人,本行與廠商間並無合夥、代理、經銷或提供保證之關係。如持卡人與廠商就提供之權益或服務有爭議時,均由廠商自行負責,與本行無涉。
- 本行保留修改、變更或取消活動內容之權利。
全球機場貴賓室
- 服務期間:2026/1/1-2026/12/31。
- 適用對象:永傳世界卡/永富世界卡之正、附卡持卡人。
- 使用資格及免費次數條件:
- 使用資格︰使用時須持有適用本服務之有效信用卡並符合下述使用說明
【永傳世界卡/永富世界卡】
持有有效之永傳世界卡或永富世界卡,即可申請「U.First電子票卡」。 - 免費次數條件︰正、附卡合併計算免費使用次數,倘違反使用規定、使用超出免費次數、未符合使用條件、攜帶同行貴賓使用,為自費使用,將於持卡人信用卡帳單收取每位每次NT$900費用。
- 使用資格︰使用時須持有適用本服務之有效信用卡並符合下述使用說明
- 申請方式:
- 請於使用U.First全球機場貴賓室/機場餐廳前三個工作天申請「U.First電子票卡」,每位適用對象限核發一張「U.First電子票卡」且限本人使用,申請時須符合使用資格且持有適用本優惠之有效信用卡。
U.First電子票卡教學說明
U.First電子票卡線上申請 - 「U.First電子票卡」有效期限至2026年12月31日,到期後如需使用請重新申請,申請時須符合當時之使用資格。
- 符合使用資格之持卡人可持本人之「U.First電子票卡」使用此卡配合之機場貴賓室/機場餐廳。
機場貴賓室查詢
- 請於使用U.First全球機場貴賓室/機場餐廳前三個工作天申請「U.First電子票卡」,每位適用對象限核發一張「U.First電子票卡」且限本人使用,申請時須符合使用資格且持有適用本優惠之有效信用卡。
- 使用規範:
- 若持卡人之信用卡因故停用或到期未獲本行續發時,將無法繼續使用本服務,倘持卡人(包括任何與持卡人同行貴賓)使用失效之信用卡使用本服務時,應由持卡人自行支付機場貴賓室之費用,每位每次NT$900。
- 使用機場貴賓室/機場餐廳往前追溯,經本行核對若無符合使用條件之機票或團費之刷卡紀錄,或來回行程使用超過3 (含)次以上,或超逾免費使用次數,或不符免費使用資格,或攜伴進入使用時須負擔使用費:
- 機場貴賓室︰此費用不會於現場收取,將於持卡人信用卡帳單中列示「機場貴賓室使用費用」/「同行親友使用機場貴賓室」收取每位每次NT$900。
- 機場餐廳︰此費用不會於現場收取,將於持卡人信用卡帳單中列示「機場貴賓室使用費用」收取每位每次NT$900。如需使用第二客以上U.First套餐或其他消費將視同一般消費,須於現場支付款項。使用機場餐廳提供U.First套餐服務,每份U.First套餐將等同使用1次禮遇。
- 會員可持本人「U.First電子票卡」使用機場貴賓室/機場餐廳,免費使用權益無法「轉贈」,只限永豐信用卡會員本人使用,免費使用條件之消費門檻採正、附卡分開計算;請正、附卡會員各自出示屬於本人之「U.First電子票卡」。
- 請與同行親友各自出示U.First電子票卡,避免機場貴賓室/機場餐廳人員以攜伴方式登記您的使用紀錄,若後續機場貴賓室/機場餐廳向本行請款,此筆費用將於會員信用卡帳單中列示「同行親友使用機場貴賓室」向您收取,恕本行無法退還。
- 持卡人可於U.First電子票卡「使用紀錄」頁面內查閱使用機場貴賓室/機場餐廳記錄憑證,此憑證為持卡人使用機場貴賓室/機場餐廳的詳細記錄,如對使用有疑問,請在使用時間後3個工作日內提出,如未提出異議,視為同意本次服務的使用。
注意事項
- U.First電子票卡(下稱「U.First卡」),本服務由本行特約廠商肯驛國際旅行社有限公司(下稱「肯驛國際」)提供。
- 申請本優惠之持卡人需填寫持卡人卡號、姓名及手機號碼,申請完成後由肯驛國際於24小時內發送簡訊通知16碼U.First卡號簡訊至持卡人手機,U.First卡會籍效期自核卡日起至2026年12月31日止,逾期則無法享有相關會籍權益。持卡人同意將申辦U.First卡之個人資料提供予肯驛國際及其所屬(或代理)公司進行處理及利用。
- 「U.First卡」不得轉讓他人使用;免費使用權益限本人使用無法「轉贈」;非本人不當使用可能構成偽造文書或詐欺。
- 「U.First卡」非付款卡,亦不得作為信用證明。
- 持卡人若選擇機場貴賓室服務:
- 持卡人和其同行賓客須各自出示有效的「U.First卡」、登機證及護照方可進入機場貴賓室。
- U.First卡提供的機場貴賓室的使用是採每位每次計費。
- 若同行的賓客也持有「U.First卡」,請各別出示「U.First卡」 (或二維碼) 予機場貴賓室人員登錄,避免機場貴賓室人員以攜伴方式登記您的使用紀錄,若後續於會員信用卡消費帳單中產生攜伴費用,恕無法退還。
- 同行的賓客不論是孩童或大人,每位每次攜伴費NT$900,此費用不會於現場收取,將於持卡人信用卡帳單中列示「機場貴賓室使用費用」/「同行親友使用機場貴賓室」收取每位每次NT$900。
- 持卡人若選擇機場餐廳-U.First套餐服務:
- 每日僅限免費使用一次機場餐廳之U.First套餐服務,每份U.First套餐將等同使用1次禮遇。超出使用次數或未符合免費使用條件,U.First套餐使用費用不會於現場收取,將列示於持卡人信用卡消費帳單中收取。每位每次NT$900。
- 符合免費使用條件之持卡人,如需使用第二客以上U.First套餐或其他消費將視同一般消費,須於現場支付款項。
- 持卡人和其同行賓客須各自出示有效的「U.First卡」及護照方可使用,機場餐廳並不限制持卡人同行賓客人數,惟同行賓客須遵守機場餐廳之最低消費金額規定,及可能因機場餐廳場所擁擠或座位額滿而受到限制,是否限制進入將由各機場餐廳全權決定。餐廳不再另開立發票給使用機場餐廳-U.First套餐之U.First卡持卡人。若持卡人同行賓客也持有U.First卡,且同行人欲使用U.First套餐服務,請各別出示有效的U.First卡二維碼予機場餐廳人員登錄。台灣機場餐廳,可參見【服務介紹】內容。
- U.First全球機場貴賓室/機場餐廳之使用規範,如每次最長停留時間限制(使用時間限制)、人數限制、服務項目、設備提供及各項需付費項目(如超時費用、淋浴費用、付費飲料等),詳情請依各機場貴賓室/機場餐廳規定為主。
- U.First全球機場貴賓室/機場餐廳使用費用及攜伴費用之入帳日,因請款時點不同而有所差異,通常自使用日起至於持卡人信用卡帳單入帳約需一個月以上時間。
- 所有參與機場貴賓室計畫的機場貴賓室/機場餐廳,其內部作業由各加入單位自行決定。本行和肯驛國際所屬 (或代理) 公司無權干預其供應之設備、營業時間或人事。肯驛國際所屬 (或代理) 公司確保廣告上所述之功能及設備,但本行和肯驛國際所屬 (或代理) 公司不負責任何因提供設備與否所遭致之任何損失賠償。
- 持卡人及其同行賓客必須遵守各機場貴賓室/機場餐廳所頒定之使用規則,使用權有時會因機場貴賓室場所擁擠而受到限制,是否限制進入將由各機場貴賓室全權決定。
- 所有飲料 (含酒精飲料) 免費提供與否由各機場貴賓室/機場餐廳自行決定,因使用飲料所產生的費用由持卡人直接付款給機場貴賓室/機場餐廳服務人員 (詳情請見個別機場貴賓室/機場餐廳規定)。
- 各項設備的提供及收費標準因每個機場貴賓室/機場餐廳而異,並由各機場貴賓室/機場餐廳自行決定,因使用設備所產生的費用由持卡人直接付款給機場貴賓室/機場餐廳服務人員 (詳情請見個別機場貴賓室/機場餐廳規定)。
- 機場貴賓室/機場餐廳服務人員保留拒絕任何舉止或衣著不宜的持卡人及其同行賓客進入機場貴賓室/機場餐廳之權利。機場貴賓室/機場餐廳服務人員可能會邀請有前述情形者離開機場貴賓室/機場餐廳。本行和肯驛國際所屬 (或代理) 公司對於持卡人及其同行賓客因前述情形而被機場貴賓室/機場餐廳服務人員拒絕進入機場貴賓室/機場餐廳所產生之直接與間接損失概不負責。
- 持卡人及其同行賓客若與機場貴賓室/機場餐廳服務人員發生任何爭議,本行和肯驛國際所屬 (或代理) 公司不負任何責任。
- 若持卡人或其同行賓客使用機場貴賓室/機場餐廳時導致任何人士受傷或死亡或任何財產上之損害,持卡人同意保障本行和肯驛國際所屬 (或代理) 公司、其董事、雇員和代理人 (統稱「受保各方」) 免於承擔責任、損毀、損失、索償、訴訟、判決,開支與費用 (包括合理的律師費),但受保各方的嚴重疏忽或蓄意處置不當行為則不在保障範圍之列。
- 本項優惠或服務係由特約廠商肯驛國際直接提供予持卡人,本行與廠商間並無合夥、代理、經銷或提供保證之關係。如持卡人與廠商就提供之權益或服務有爭議時,均由廠商自行負責,與本行無涉。
- 肯驛國際所屬 (或代理) 公司與本行保留隨時修改此條款及變更或取消活動內容之權利。
台灣環亞機場貴賓室
- 服務期間:2026/1/1-2026/12/31。
- 適用對象:永傳世界卡/永富世界卡之正、附卡持卡人。
- 使用資格及免費次數條件:
- 使用資格︰永傳世界卡/永富世界卡之正、附卡持卡人持本人前述適用本優惠之信用卡實體卡使用台灣環亞機場貴賓室服務。
- 免費次數條件︰正、附卡合併計算免費使用次數,永傳世界卡正卡會員可攜伴1位貴賓免費使用貴賓室服務,次數計入年度免費使用次數中。倘違反使用規定、使用超出免費次數、未符合使用條件、永傳世界卡攜伴超過1位、永富世界卡攜帶同行貴賓使用 (實際可攜伴人數限制須依各貴賓室規定),為自費使用,將於持卡人信用卡帳單卡收取每位每次NT$900。
- 使用方式:符合使用資格之持卡人持本人之「永傳世界卡」或「永富世界卡」實體卡使用台灣環亞機場貴賓室。最新台灣環亞機場貴賓室資訊請至環亞機場貴賓室官網查詢。
- 使用規範︰
- 若持卡人之信用卡因故停用或到期未獲本行續發時,將無法繼續使用本服務,倘持卡人(包括任何與持卡人同行貴賓)使用失效之信用卡使用本服務時,應由持卡人自行支付機場貴賓室之費用,每位每次NT$900。
- 使用機場貴賓室往前追溯,經本行核對若無符合使用條件之機票或團費之刷卡紀錄,或來回行程使用超過3 (含)次以上(不含永傳世界卡於台灣環亞機場貴賓室攜伴1位),或超逾免費使用次數,或不符免費使用資格,或攜伴進入使用時須負擔使用費,此費用不會於現場收取,將於持卡人信用卡帳單中列示「機場貴賓室使用費用」/「同行親友使用機場貴賓室」收取每位每次NT$900。
- 會員可持本人之「永傳世界卡」或「永富世界卡」使用機場貴賓室,免費使用權益無法「轉贈」,只限永豐信用卡會員本人使用(永傳世界卡正卡會員可攜伴1位貴賓,次數計入年度免費使用次數中),免費使用條件之消費門檻採正、附卡分開計算;請正、附卡會員各自出示屬於本人之「永傳世界卡」或「永富世界卡」。
- 請與同行親友各自出示本人之「永傳世界卡」或「永富世界卡」,避免機場貴賓室人員以攜伴方式登記您的使用紀錄,服務人員會刷卡驗證使用資格,請於「使用紀錄單」上簽名,並確認單據上所登錄之使用人數 (持卡人本人+同行賓客人數) 是否無誤,並取回收執聯,使用機場貴賓室之收費係以此紀錄單作為依據,現場如未提出異議,視為同意本次服務的使用。若後續機場貴賓室向本行請款,此筆費用將於會員信用卡帳單中列示「同行親友使用機場貴賓室」向您收取,恕本行無法退還。
注意事項
- 免費使用權益限本人使用無法「轉贈」;非本人不當使用可能構成偽造文書或詐欺。
- 持卡人使用機場貴賓室服務:
- 持卡人和其同行賓客須各自出示有效的「永傳世界卡」或「永富世界卡」、登機證及護照方可進入機場貴賓室。
- 使用是採每位每次計費。
- 若同行的賓客也持有「永傳世界卡」或「永富世界卡」,請各別出示「永傳世界卡」或「永富世界卡」予機場貴賓室人員登錄,避免機場貴賓室人員以攜伴方式登記您的使用紀錄,若後續於會員信用卡消費帳單中產生攜伴費用,恕無法退還。
- 同行的賓客不論是孩童或大人(永傳世界卡正卡會員可攜伴1位貴賓,次數計入年度免費使用次數中),每位每次攜伴費NT$900,此費用不會於現場收取,將於持卡人信用卡帳單中列示「機場貴賓室使用費用」/「同行親友使用機場貴賓室」收取每位每次NT$900。
- 台灣環亞機場貴賓室之使用規範,如每次最長停留時間限制 (使用時間限制)、是否提供免費飲料、電話設備、電腦上網(Internet)、Wi-Fi無線上網等及各項需付費項目,如超時費用、淋浴費用、付費飲料等,以各貴賓室現場公告為主。
- 台灣環亞機場貴賓室使用費用及攜伴費用之入帳日,因請款時點不同而有所差異,通常自使用日起至於持卡人信用卡帳單入帳約需一個月以上時間。
- 本項優惠或服務係由特約廠商台灣環亞機場貴賓室直接提供予持卡人,本行與廠商間並無合夥、代理、經銷或提供保證之關係。如持卡人與廠商就提供之權益或服務有爭議時,均由廠商自行負責,與本行無涉。
- 本行保留修改、變更或取消活動內容之權利。
U.First電子票卡申請(原龍騰卡)
龍騰卡自2026/1/1起更名為U.First電子票卡