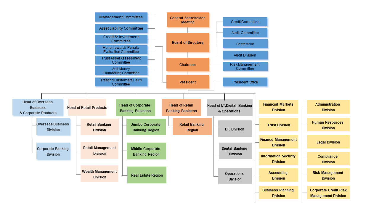
Organization Structure
TOPBank SinoPac current operates through 23 divisions, one office and 125 branches in Taiwan. In addition, the bank has an offshore banking unit (OBU), five overseas branches in Hong Kong, Kowloon, Macau, Los Angeles, Ho Chi Minh City as well as a representative office in Vietnam. In the meantime, Bank SinoPac has also invested in other subsidiaries including SinoPac Insurance Brokers and Bank SinoPac(China) Ltd.and Amret Plc.(Cambodia). Their division of labor is complemented by well-rounded collaboration across the board that enables the Bank to provide customers with a full spectrum of services.
